首页 云南 正文
楚雄火把节8月启幕 同期将举行民族赛装文化节系列活动
​昆明信息港    07-24 20:10:28

  新闻发布会现场

新闻发布会现场

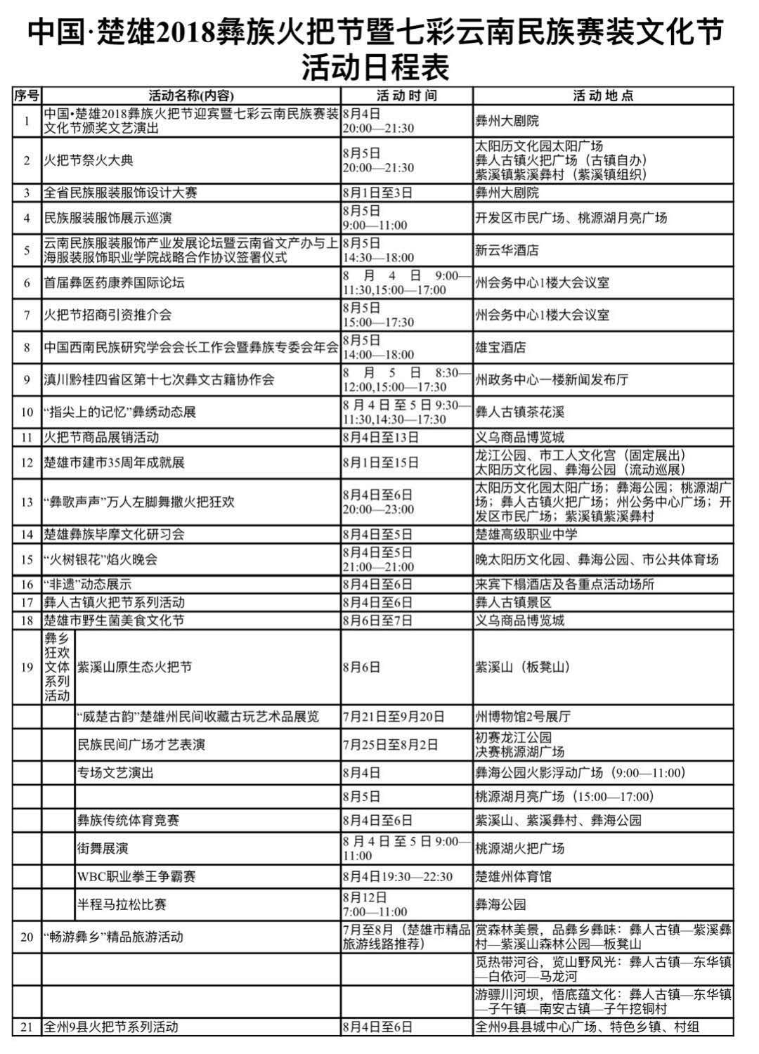
昆明信息港讯 记者劳学丽 实习记者杨雅娟 7月24日下午,七彩云南2018民族赛装文化节暨中国·楚雄彝族火把节新闻发布会在昆明举行。记者从发布会上获悉,七彩云南2018民族赛装文化节暨中国·楚雄彝族火把节将于8月1日至5日在楚雄举办,今年的活动主要分为主题活动、重点活动、群众狂欢活动三个板块,包含火把节祭火大典、民族赛装文化节等18项活动。

“这次七彩云南2018民族赛装文化节暨中国·楚雄彝族火把节活动,除了大家熟知的火把节狂欢外,最大的亮点就是举办全省民族服装服饰设计大赛。”发布会上,楚雄州委常委、州委宣传部部长徐晓梅对民族赛装文化节进行了详细介绍。

2017楚雄赛装节

2017年楚雄赛装节

徐晓梅表示,通过民族赛装文化节的持续成功举办,楚雄州永仁县中和镇直苴村成为全省民族赛装文化节的发源地,楚雄州成为全省民族赛装文化节的核心基地和永久举办地,民族赛装文化节成为全省旅游文化重点节庆品牌、推进全省旅游文化产业转型升级的重要突破口、推进器和云南民族文化对外宣传的平台窗口。

2017楚雄赛装节 (2)

2017年楚雄赛装节

据介绍,今年的民族赛装文化节于3月1日至12月举行,主题为“云衣彝裳、世界共享”。其中,七彩云南2018民族赛装文化节启动仪式暨中国·永仁直苴彝族赛装节已经于3月1日—3日期间在楚雄州永仁县举办。接下来,在火把节期间,将继续举办全省民族服装服饰设计大赛、民族服装服饰展示巡演、云南民族服装服饰产业发展论坛等7项系列活动。

彝族服饰上海展演

彝族服饰上海展演

七彩云南2018民族赛装文化节暨中国·楚雄彝族火把节主题活动包括七彩云南2018民族赛装文化节颁奖暨中国·楚雄彝族火把节迎宾文艺演出、火把节祭火大典、七彩云南2018民族赛装文化节(包含全省民族服装服饰设计大赛,民族服装服饰展示巡演,云南民族服装服饰产业发展论坛)3个活动。重点活动包括首届彝医药康养国际论坛、火把节招商引资推介会、中国西南民族研究学会会长工作会暨彝族专委会年会、滇川黔桂四省区第十七次彝文古籍协作会等8个活动。群众狂欢活动包括“彝乡狂欢”文体系列活动、“火树银花”焰火晚会、“非遗”动态展示等7个活动。

中国·楚雄2018彝族火把节暨七彩云南民族赛装文化节活动日程表

中国·楚雄2018彝族火把节暨七彩云南民族赛装文化节活动日程表

徐晓梅认为,民族赛装文化节和楚雄彝族火把节的举办,对于楚雄州全力打响“中国彝乡”品牌,建设云南民族文化对外展示重要平台、打造全省重点旅游文化节庆品牌、促进全省旅游文化产业转型升级具有重要的作用。同时,她在新闻发布会上向各界人士发出邀请,希望大家能走进楚雄,参加火把狂欢、参与赛装赛美,感受魅力楚雄、亲近中国彝乡,和赛装节、火把节结缘。

编辑:谭石艳    责任编辑:
相关推荐