首页 昆明 正文
昆明购房人可与开发企业共同申办不动产证
昆明信息港    08-13 22:08:38

昆明信息港讯(昆明日报 记者吴劲松)近日,昆明市不动产登记中心发布《昆明关于国有建设用地使用权及房屋所有权首次登记后权利人申请办理新建商品房转移登记的公告》。公告提出,按照依申请登记的原则,在开发企业办理首次登记后,购房人可与开发企业共同向不动产登记机构申请办理转移登记。此外,公告还明确,不动产登记机构除按标准收取登记费和工本费,不收取任何费用。

公告内容如下↓↓↓

1.jpg

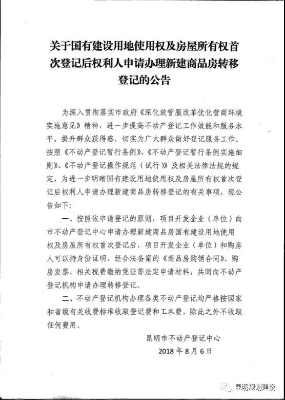
为深入贯彻落实市政府《深化放管服改革优化营商环境实施意见》精神,进一步提高不动产登记工作效能和服务水平,提升群众获得感,切实为广大群众做好登记服务工作。按照《不动产登记暂行条例》《不动产登记暂行条例实施细则》《不动产登记操作规范(试行)》及相关法律法规的规定,为进一步明晰国有建设用地使用权及房屋所有权首次登记后权利人申请办理新建商品房转移登记的有关事项,现公告如下:

一、 按照依申请登记的原则,项目开发企业(单位)向市不动产登记中心申请办理新建商品房国有建设用地使用权及房屋所有权首次登记后,项目开发企业(单位)和购房人可以持身份证明、经合法备案的《商品房购销合同》、购房发票、相关税费缴纳凭证等法定申请村料,共同向不动产登记机构申请办理转移登记。

二、 不动产登记机构办理各类不动产登记均严格按国家和省级有关收费标准收取登记费和工本费,除此之外不收取任何费用。

编辑:徐婷    责任编辑:
相关推荐