首页 昆明 正文
在昆明坐地铁 充电宝或不能超过2个打火机不超过3支
昆明信息港    09-06 14:57:11

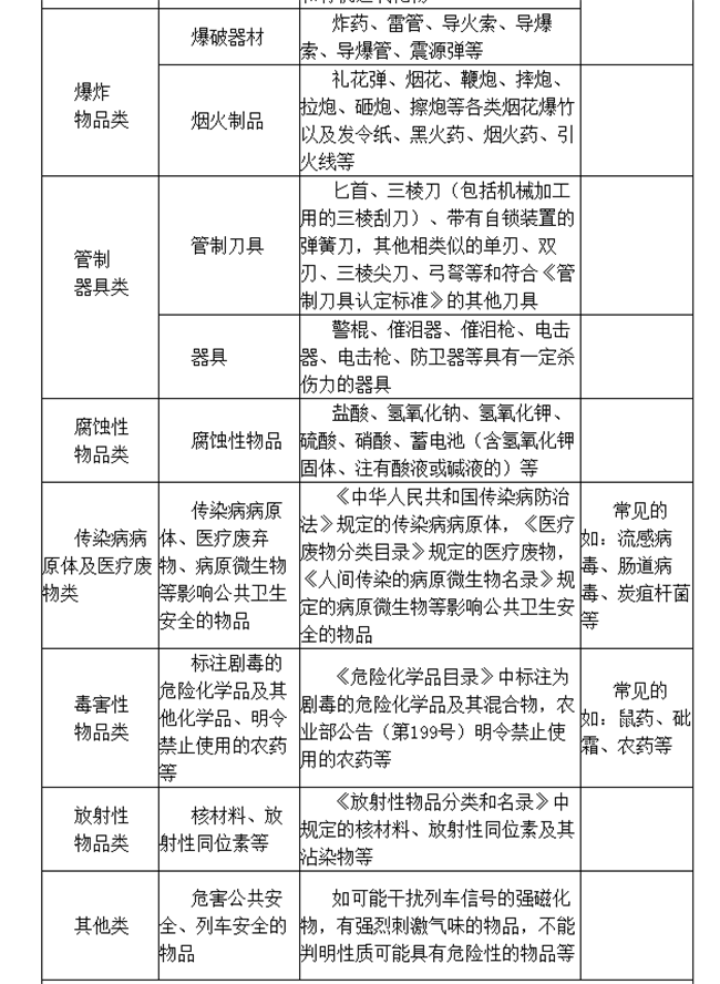
昆明信息港 实习记者周硕 水果刀不能超过3把、充电宝不能超过2个、打火机不能超过3支……在昆明坐地铁每人限制携带的物品目录初露端倪了。9月6日,昆明市公安局、昆明市交通运输局根据相关法律法规起草了《昆明市公安局 昆明市交通运输局昆明市城市轨道交通禁止携带和限制携带物品目录(征求意见稿)》,现向社会公示并征求公众意见。

通告中称,为保障昆明市城市轨道交通运营和人民群众生命财产安全,规范和加强轨道交通安全管理,依据《中华人民共和国刑法》《中华人民共和国治安管理处罚法》《昆明市城市轨道交通管理条例》等相关法律法规规定,现将《昆明市城市轨道交通禁止携带和限制携带物品目录》(以后简称《目录》)予以公布。

通告中强调,严禁非法携带《目录》中的物品进入城市轨道交通设施;对于携带《目录》中的物品乘坐轨道交通的,不得超过限制携带数量和规格。通告要求,城市轨道交通经营单位应当在轨道交通车站内通过多种方式,在醒目位置公告《目录》,落实乘客运输安全检查责任,履行安全检查职责。乘客应当自觉接受并配合轨道交通运营企业的安全检查工作。

对携带《目录》中禁止携带物品的乘客,由公安机关依法处理。对携带《目录》中限制携带物品超过限制数量和规格的乘客,乘客可自弃该物品后进站乘车或者选用其他交通工具;乘客拒不接受的,工作人员应当拒绝其进站乘车。乘客拒不听从劝阻,强行进入车站或者扰乱安全检查现场秩序的,工作人员应当制止并报公安机关依法处理。对违反法律法规规章和本通告规定携带禁止、限制物品进入城市轨道交通设施、乘坐城市轨道交通,以及拒不配合安全检查、扰乱公共秩序的,由公安机关依照有关法律法规给予处罚;构成犯罪的,依法追究刑事责任。

该《目录》(征求意见稿)面向社会公布后,社会公众可在9月6日至10月7日期间,将相关意见、建议,通过电话(工作时段)或电子邮件(全日)的形式进行反馈。

QQ截图201809061447301

QQ截图201809061448002

QQ截图201809061448263

QQ截图201809061448524



编辑:徐婷    责任编辑:
相关推荐