首页 云南 正文
第34届云南新闻奖暨首届云南省优秀新闻工作者颁奖报告会举行
云南日报    11-06 15:33:00

11月6日,省委宣传部、云南省新闻工作者协会在昆明举行第34届云南新闻奖暨首届云南省优秀新闻工作者颁奖报告会,庆祝即将到来的第19个中国记者节。

20181106095140166

去年以来,全省新闻战线坚持以习近平新时代中国特色社会主义思想为指导,围绕省委、省政府中心工作,牢牢把握正确政治方向、价值取向、舆论导向,坚持主旋律引领舆论,正能量团结鼓劲,采写刊发了大量反映我省改革开放、经济社会发展生动实践的精品力作,为全省决战脱贫攻坚、决胜全面建成小康社会、实现高质量跨越式发展提供了有力舆论支持。

20181106111809737

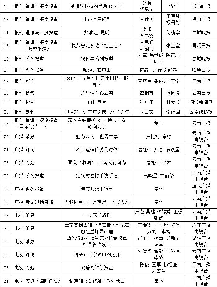
为充分检阅我省新闻工作年度业绩,展示新闻战线“三项学习教育”活动和“走基层、转作风、改文风”活动成果,省委宣传部和省新闻工作者协会、省新闻学会组织了第34届(2017年度)云南新闻奖评选活动。评选活动开展以来,全省各新闻单位积极推荐,报送了一大批主题鲜明、形式新颖的优秀作品。经云南新闻奖评选委员会精心组织、认真评选,决定对297件新闻作品给予“云南新闻奖”奖励,其中,给予《沿着习近平总书记指引的方向跨越奋进》等2件作品特别奖奖励;给予《采访下基层 宣讲在一线连续报道》等42件作品一等奖奖励;给予《我省育出全国最甜甘蔗品种》等87件作品二等奖奖励;给予《云南新发现国内最集中美国飞虎队遗址群落》等166件作品三等奖奖励。

20181106112953328

20181106113855737

20181106113856252

20181106113856629

20181106113856985

20181106113856836

20181106113856667

20181106113857632

20181106113857292

20181106113857945

20181106113934469

20181106113934673

20181106113935526

20181106113936966

20181106113937590

20181106113938983

会上,首届优秀新闻工作者代表云南日报尤祥能、云南广播电视台梁琦、昆明日报贾薇进行了发言;云南新闻界“好记者讲好故事”优秀选手代表云南日报陈飞、云南广播电视台章婷 、文山广播电视台牟星分享各自的故事。

首届优秀新闻工作者代表

尤祥能 保持至纯至粹的政治本色

20181106110118979

先进事迹:

当记者首先要找准政治站位,只有自己的采写、自己的岗位“零差错”、“零失误”,战位才会硬如钢、坚如磐。云南日报社迪庆分社只有尤祥能一个人,但他从来没有跟集团党委谈过条件、提过要求、讲过价钱,无论是采写2013年“8•28”和“8•31”两次地震,2014年“1•15”独克宗古城火灾,2015年8月香格里拉市上江乡格兰仕村泥石流,还是采写全国优秀共产党员李瑞英,党的十九大代表和勋,云岭楷模斯那定珠、香九妹、羊拉派出所,扶贫先进典型和政国、和先念等,他总能保持笃定笃行的精神高地,至纯至粹的政治本色。

梁琦 坚守新闻品质和新闻操守

20181106110134928

先进事迹:

梁琦服务过《经济报道》、《今日话题》等新闻栏目,个人作品曾获得国家级和省部级新闻一等奖19个。在成为《都市条形码》栏目主编和制片人以后,业务之路有了更大的压力,更多的挑战。近年来,民生新闻节目存在的题材零散、内容琐碎、冗长问题引起普遍的关注。作为栏目的把关人,梁琦对于新闻栏目的发展走向具有清晰的认识能力和把握能力。以弘扬社会主义核心价值观为基准,促进社会公平正义,提高公民素质,《都市条形码》坚守了主流媒体的新闻品质和新闻操守,得到了党委、政府和公众的认可。

贾薇 言传身教带动年轻人成长

20181106110147618

先进事迹:

从1999 年,贾薇进入昆明日报社以来,至今已整整20年。2007年,从编辑岗位调任记者岗位,贾薇已年满40岁。但她以年轻的心态,弥补年龄差距和业务短板,将记者这份职业演绎挥洒得淋漓尽致。为了弥补自己年龄和业务上的短板,她竭尽全力拼命地往前赶,比年轻记者们付出了几倍的努力。在不到半年时间,从编辑岗位转过来的贾薇,成为了昆明日报的首批首席记者。在她的带领下,都市新闻部从最初12人的“新手”队,迅速成为业务和经营业绩翻番的“强势团队”。在她的言传身教下,一大批年轻人成长起来。

云南新闻界“好记者讲好故事”优秀选手代表

陈飞新闻照片背后的故事

20181106110202183

精彩故事:

这两年穿越自然保护区采访活动中,我们曾付出了巨大的努力,也吃了不少的苦头。为了拍岩羊,我们凌晨5点出发,走了两个小时山路,找了一块草坡隐蔽了起来。岩羊1个多小时后才出现。我们隐蔽的地方距岩羊舔盐的位置不远,但镜头拍不到。想拍到高清的照片,必须去到前方500米处的一块岩石下。岩羊是种警惕性特别高的动物。任何风吹草动都会引起他们的警觉。想过去,只能靠爬。要知道,那短短一段路全都是雷区,到处铺满了一堆堆牛粪。我本想低头、猫腰,像掩耳盗铃的贼一样,我们不看它们,它们也看不到我。不过,还没爬到5米,就被岩羊发现了。没办法,我们只能爬过去。爬过一堆堆牛粪,裤子上已经沾满了,这时又来了一群牦牛捣乱。几只黑牦牛像看戏一样把我两围住,头扭过来,扭过去,看了我们4、5分钟。好在最后它们放了我们一马,看了一会散开了。牛走后,我们迅速爬到岩石下,成功拍摄到了高山岩羊舔盐的画面。

牟星 疯狂的“果冻”

20181106110231616

精彩故事:

2016年6月,文山州一名消费者吃了朋友圈卖的减肥药珍嗖啦以后造成了持续性高热、霉菌细菌感染、严重肝损伤,甚至曾一度昏迷。跟进的报道发出后,短短几个小时就刷爆了朋友圈,并获得了广泛转载。然而就在第二天,活了二十几年的我第一次收到了律师函,署名是珍嗖啦的厂商,他们要求我们删除报道并公开致歉,我顿时就慌了,跑去问领导我应该怎么办,然而我们副台长却显得很淡定,他说:“不要怕,不管怎么样,台里都是你们最坚实的后盾”于是,我们采访了关于网络暴力的相关法律知识,发出了第三条系列报道。珍嗖啦的厂商在接下来不仅试图用金钱收买我,还希望我能帮他们,只要代学凤对着镜头改口说生病是自身原因,跟珍嗖啦没关系,十万二十万都可以谈。在金钱与良知之间,我做出了应有的选择,在领导和同事的支持和帮助下,我们把珍嗖啦送到文山州食药监局,湖北嘉鱼县食药监局给予了协查:最终,代学凤获得了应有的赔偿。

章婷 国境线上的行走

20181106110243786

精彩故事:

2015年,我在西双版纳傣族自治州景洪市景哈乡、一个与缅甸接壤的村子土鲁村采访时,意外遇到了两位村民:董发昌和麦当,第一次听到了这样的职业:“什么员?”“界务员,外事界务员,就是看界碑的。”“都去干什么呢?”“巡逻,万一有人破坏或者怎么样。”

那一天,我临时改变采访选题,跟着这两名外事届务员在36度的高温天里,走了一次他们守护的那段国境线。那一路上,老董和麦当指着河流告诉我,“那是南阿河,是中缅界河,国境线在河中央,河对面就是缅甸。”有一年河水大,冲垮了一段河堤,河水退后,他们就拉来石头,花了一个多星期时间把河堤恢复起来,他们说,“那不叫水土流失,那是我们的国土,一寸也不能丢。”大家猜猜,外事届务员的收入有多少?每个月5000块?3000?还是1000?还是让老董自己来揭开谜底:“以前我们就是一年50元钱,自己的国家、自己的责任,所以就不在意经济的问题。”

在第19个中国记者节来临之际,云南新闻界的同仁们欢聚一堂,深入学习贯彻全国宣传思想工作会议特别是习近平总书记重要讲话精神,学习贯彻全省宣传思想工作会议精神,表彰第34届云南新闻奖获奖者和首届云南省优秀新闻工作者,具有特别的意义。

20181106111809818

这些生动鲜活、感人至深的故事,有力展现了新时代全省广大新闻工作者的精神风貌和时代风采,充分彰显了新闻人的价值与追求,体现了新闻人的责任与担当。

报告会希望全省新闻工作者再接再厉,认真贯彻落实好全国、全省宣传思想工作会议精神,自觉担负起新形势下的使命任务,不断增强脚力、眼力、脑力、笔力,不断谱写宣传思想工作新篇章。

人民日报评论员:增强“四力”打造过硬队伍

【延伸阅读】

11月2日,中国记协主办的第28届中国新闻奖、第15届长江韬奋奖评选结果揭晓。来自全国各级各类媒体的348件作品获中国新闻奖,20名新闻工作者获长江韬奋奖。

我省有5件作品获奖:

云南日报报业集团《影响力·云南传媒》杂志刊发的新闻论文《把“四向四做”要求落实到记协工作实践之中》获二等奖;《云南日报》刊发的文字消息《云南发布全国首个省级生物物种红色名录》和文字系列《“采访下基层 宣讲在一线”系列报道》,《保山日报》的文字通讯《山邑“三问”》,怒江广播电视台的电视消息《云南首例因辍学“官告民”案在怒江兰坪县审理》获三等奖。

第28届中国新闻奖评选结果揭晓 云南5件作品获奖


编辑:昝娟娟    责任编辑:
相关推荐