首页 云南 正文
云南公布第四批清理规范51项行政审批中介服务事项清单
昆明信息港    11-20 14:52:30

昆明信息港讯 实习记者刁凤云 11月20日,云南省人民政府公布第四批行政审批中介服务事项目录清单,将根据法律法规对目前的51项行政审批中介服务事项进行清理规范,同时根据法律规立改废释情况对前三批清理规范的24项行政审批中介服务事项清单进行动态调整。

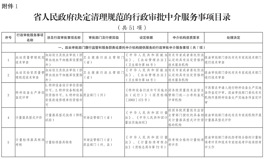
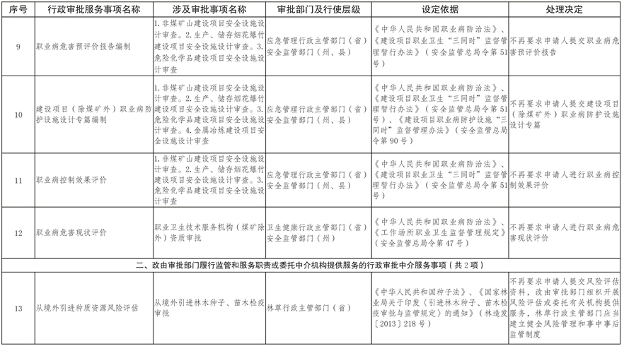
11月12日,云南省人民政府印发《关于第四批清理规范行政审批中介服务事项的决定》,其中决定,《血站质量管理规范及时审查》、《大中型水利水电工程移民安置规划技术审查》等7项行政审批中介服务事项,改由审批部门履行监管和服务职责或委托企业、事业单位、社会组织等机构提供服务,委托服务费用一律由审批部门支付并纳入本部门财政预算,申请人不用承担。

《食盐产品质量检验》、《施工现场管理人员、技术人员岗位培训》等19项行政审批中介服务事项,改由申请人自愿选择中介服务的行政审批中介服务事项,审批部门不得强制要求申请人必须委托中介机构提供服务,一律不得指定中介机构,审批部门要公开各类报告编制的文本格式并加强指导,不得以申请人提供的报告不符合文本格式要求拒绝申请人自行编制的报告。

《消防设施检测》、《机动车安全技术检测》等25项行政审批事项保留行政审批强制性中介服务,申请人应当按照要求委托具备相应检测资质的安全监理企业实施项目的检测,审批部门不得以任何形式要求申请人必须委托特定的中介机构提供服务。

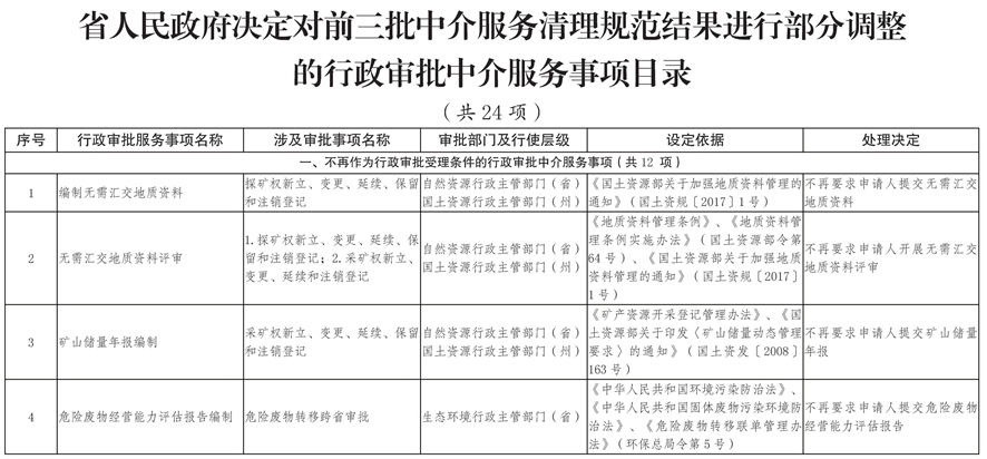
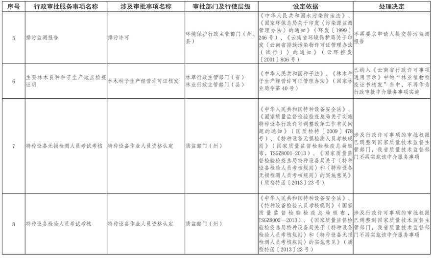
《决定》对前三批清理规范的24项政审批中介服务事项清单进行动态调整,其中,《排污检测报告》、《主要林木良种种子生产地点检疫证明》等12项不再作为行政审批受理条件的行政审批中介服务事项,审批部门不得再要求申请人提交有关申办材料或开具有关证明。其余12项中,2项改由审批部门履行监管和服务职责或委托企业、事业单位、社会组织等机构提供服务;7项改由申请人自愿选择中介服务的行政审批中介服务;3项保留行政审批强制行中介服务。

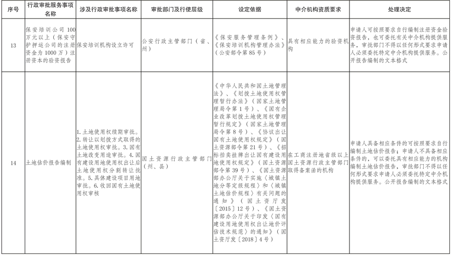
截至目前,前三批共计清理规范行政审批中介服务150项,保留的行政审批中介服务事项目录清单包括中介服务事项、涉及行政审批事项、审批部门、设定依据、中介机构资质条件和获取方式、中介机构资质行业主管部门及收费情况等要素。

全省保留的行政审批中介服务事项目录清单发布之日起,云南省政府审改办要建立分类动态管理机制,除保留各级政府部门行政审批强制性中介服务事项外,不得以任何名义自行新增或变相实施强制性中介服务事项,不得指定中介机构。

行政审批中介服务事项目录清单(可放大图片查看)

20181120_113113_000

20181120_113113_001

20181120_113113_002

20181120_113113_003

20181120_113113_004

20181120_113113_005

20181120_113113_006

20181120_113113_007

20181120_113113_008

20181120_113113_009

20181120_113113_010

20181120_113113_011

20181120_113113_012

20181120_113113_013

20181120_113113_014

20181120_113113_015

20181120_113113_016

20181120_113113_017

20181120_113113_018

20181120_113113_019

20181120_113113_020

20181120_113113_021


编辑:徐婷    责任编辑:
相关推荐