首页 原创 正文
云南大学古生物研究省创新团队等23个团队被认定为云南省创新团队
昆明信息港    12-14 11:36:39

昆明信息港讯 记者李丽朱 近日,云南省科技厅发布公告,根据《云南省创新团队管理办法》规定,经过审核,决定对已完成各项培养任务、通过认定考核的云南大学古生物研究省创新团队等23个团队授予云南省创新团队称号。

省科技厅要求团队带头人继续带领团队成员发挥科技创新引领和带动作用,保持省创新团队在全省的领先水平,为创新型云南建设和创新驱动发展战略实施提供强有力的科技支撑。

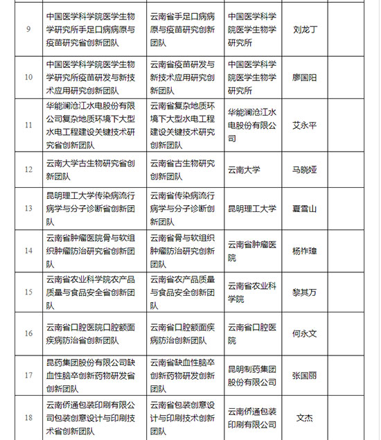
被认定为2018年云南省创新团队的包括云南省复杂数据统计推断方法研究创新团队、云南省水污染光催化治理技术创新团队、云南省灵长类动物基因工程与疾病模型创新团队、云南省复杂难处理金属矿产资源高效分选创新团队、云南省肝胆外科创新团队、云南省大气低浓度排放物治理及利用创新团队、云南省稀贵金属功能材料制备加工新技术创新团队、云南省环境友好型肥料研发与推广创新团队、云南省手足口病病原与疫苗研究创新团队、云南省疫苗研发与新技术应用研究创新团队、云南省复杂地质环境下大型水电工程建设关键技术研究创新团队、云南省古生物研究创新团队、云南省传染病流行病学与分子诊断创新团队、云南省骨与软组织肿瘤防治研究创新团队、云南省农产品质量与食品安全创新团队、云南省口腔额面疾病防治创新团队、云南省缺血性脑卒创新药物研发创新团队、云南省包装创意设计与印刷技术创新团队、云南省铁基粉末冶金创新团队、云南省锂离子电池材料创新团队、云南省静脉产业材料循环创新团队、云南省氯化钛白技术创新团队、云南省诱饵研发创新团队。

1—8

9—18

19—23



编辑:孙红亮    责任编辑:徐婷
相关推荐