首页 云南 正文
云南省公安机关推出第二批“最多跑一次”事项清单
昆明信息港    12-25 14:59:33

QQ图片20181225145127

新闻发布会现场。记者徐毅杰/摄

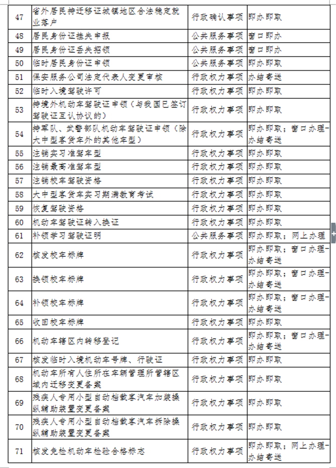
昆明信息港讯 记者徐毅杰 12月25日,云南省公安厅发布了云南省公安机关第二批“最多跑一次”事项清单,内容涵盖了出入境证件办理查询、户籍业务办理、机动车业务办理、在押人员会见、工业大麻种植许可等。

此次新增的89项事项涉及治安、交警、出入境、监管、禁毒等部门。其中,台湾居民定居证办理、港澳台居民入境定居申报户口和外国人、无国籍人加入中国国籍申报户口等14项事项,为云南公安首推。

《清单》通过四种方式来实现“最多跑一次”:即办即取,符合条件的事项,到窗口提交申请当场领取办理结果;网上办理、窗口办结,群众、企业在网上提交办事申请和相关材料,公安机关办结后通知群众到窗口领取办理结果;窗口或网上办理、办结寄送,群众、企业到公安窗口或登陆指定网址、APP(详见相关事项办事指南)提交申请,公安机关办结后将办理结果邮寄送达;网上办理,群众可直接登陆指定网址或APP,办理、查询相关事项。

省公安厅党委委员、政治部主任郭品介绍,为了便于群众办事,省公安厅不断深化“互联网+公安政务服务”应用,增加了“网上办理”实现方式,新增了20项网上服务事项,其中10项为网上一次办结,对13项服务事项实施办结寄送,实现群众、企业办事“零跑腿”。

对于符合办理条件,但公安机关不按照“最多跑一次”改革要求提供服务的,群众、企业可通过拨打12389和关注“云南公安警务综合评议”公众号,进行投诉举报。

1

2

3

4




编辑:钱嘉榀    责任编辑:徐婷
相关推荐