首页 云南 正文
侵占苍山洱海保护区 大理“网红打卡地” 寂照庵被罚
春城晚报    03-13 22:57:29

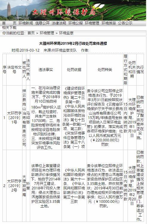
据大理州环境保护局官网3月12日发布的《大理州环保局2019年2月行政处罚案件通报》,以多肉和素食著称的“网红打卡地” 大理寂照庵被处罚。

b1fcb294-0438-4696-9374-0ac1b31d0fdf

大理州环境保护局网页截图

根据大理州环境保护局2019年2月20日颁发的大环罚字〔2019〕2号处罚决定书,大理寂照庵上客堂建设项目在未办理环境影响评价手续情况下,擅自于2014年7月开工建设,2018年7月投入使用;侵占大理苍山洱海国家级自然保护区实验区3.35亩土地。

6e516b92-e2c6-4334-897c-0dbde86ed9f3_w640

根据《中华人民共和国环境保护法》第六十一条、《中华人民共和国环境影响评价法》第三十一条第三款。责令该单位立即停止环境违法行为,依法退出侵占的大理苍山洱海国家级自然保护区试验区3.35亩土地,并恢复原状;2019年4月30日前办理完成相关环境保护手续;处以人民币壹万元(¥10000.00元)罚款。

0f3281c4-843a-482b-9f63-4bb392efa835_w640

目前,大理寂照庵(法定代表人妙慧)已缴纳罚款,将上客堂建设情况上报相关管理部门,着手退出工作。(春城晚报 记者秦蒙琳


编辑:曹月    责任编辑:徐婷
相关推荐