首页 原创 正文
云南省生态环境厅开展2019年排污许可证申请与核发工作
昆明信息港    03-17 21:23:07

昆明信息港讯 记者昝娟娟 近日,云南省生态环境厅发布通知,即日起,开展2019年排污许可证申请与核发工作。

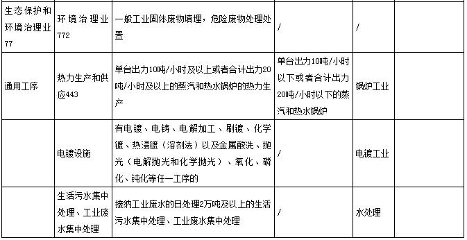
2019年,云南省共有14个行业大类21个行业中类的排污单位需申领排污许可证,14个行业大类为:畜牧业03(数字表示国民经济分类代码,下同)、食品制造业14、酒饮料和精制茶制造业15、皮革毛皮羽毛及其制品和制鞋业19、木材加工和木竹藤棕草制品业20、家具制造业21、化学原料和化学制品制造业26、汽车制造业36、电气机械和器材制造业38、废弃资源综合利用业42、电力热力生产和供应业44、水的生产和供应业46、生态保护和环境治理业77、通用工序。21个行业为:

2019年云南省需申领排污许可证的行业明细表1

2019年云南省需申领排污许可证的行业明细表2

2019年云南省需申领排污许可证的行业明细表3

2019年云南省需申领排污许可证的行业明细表

行业大类为水的生产和供应业46、通用工序的排污单位于2019年5月31日前完成排污许可证申请工作,核发部门于2019年6月30日前完成排污许可证核发工作。其他行业的排污单位于2019年11月30日前完成排污许可证申请工作,核发部门于2019年12月31日前完成排污许可证核发工作。 在2019年12月31日后建成的排污单位,应在启动生产设施或者产生实际排污行为之前申请并取得排污许可证。 

排污许可证核发部门及联系方式

排污许可证核发部门及联系方式

通知明确,排污单位应当依法持有排污许可证,并按照排污许可证的规定排放污染物。应当取得排污许可证而未取得的,不得排放污染物。依法应当申请排污许可证但未申请,或者申请后未取得排污许可证排放污染物的,由环境保护(生态环境)主管部门依据《中华人民共和国大气污染防治法》《中华人民共和国水污染防治法》的规定,责令改正或者责令限制生产、停产整治,予以处罚;情节严重的,报经有批准权的人民政府批准,责令停业、关闭。 

编辑:甘凌菲    责任编辑:徐婷
相关推荐