首页 云南 正文
第35届云南新闻奖评选结果公示 299件优秀作品入选
云南网    04-30 14:51:19

 由中共云南省委宣传部主办,云南省新闻工作者协会、云南省新闻学会承办的第35届云南新闻奖,以及由云南省新闻工作者协会、云南省新闻学会主办的2018年度云南新闻论文奖,经过初评、复评及定评三级评定,云南新闻奖评选出299件优秀新闻作品,其中特别奖2件,一等奖43件,二等奖88件,三等奖166件;云南新闻论文奖评选出63篇优秀论文作品,其中一等奖10篇,二等奖20篇,三等奖33篇。

根据《云南新闻奖评选办法》规定,现将评选结果在云南网进行公示,欢迎社会各界监督、评议。在此期间,社会各界可通过电话、传真、信函或E-mail等方式发表意见。云南记协评奖办公室将认真受理,按照评选办法规定对有关举报进行认真核查。

网上公示日期为2018年4月30日至5月16日。

云南记协评奖办公室联系方式:

电话(传真):0871-64141426

E-mail: ynjx2013@163.com

地址:昆明市新闻路337号云南日报大楼1616室

邮编:650032

云南新闻奖评选办公室

 2019年4月30日

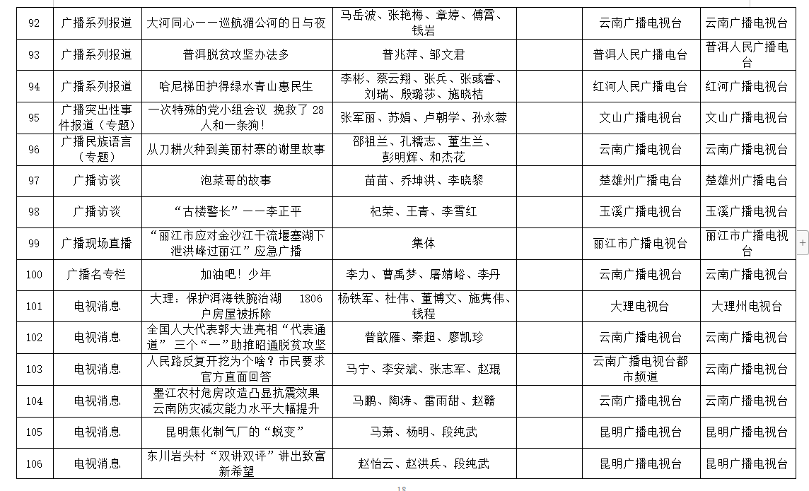
299件优秀新闻作品

特别奖2篇

特别奖2篇

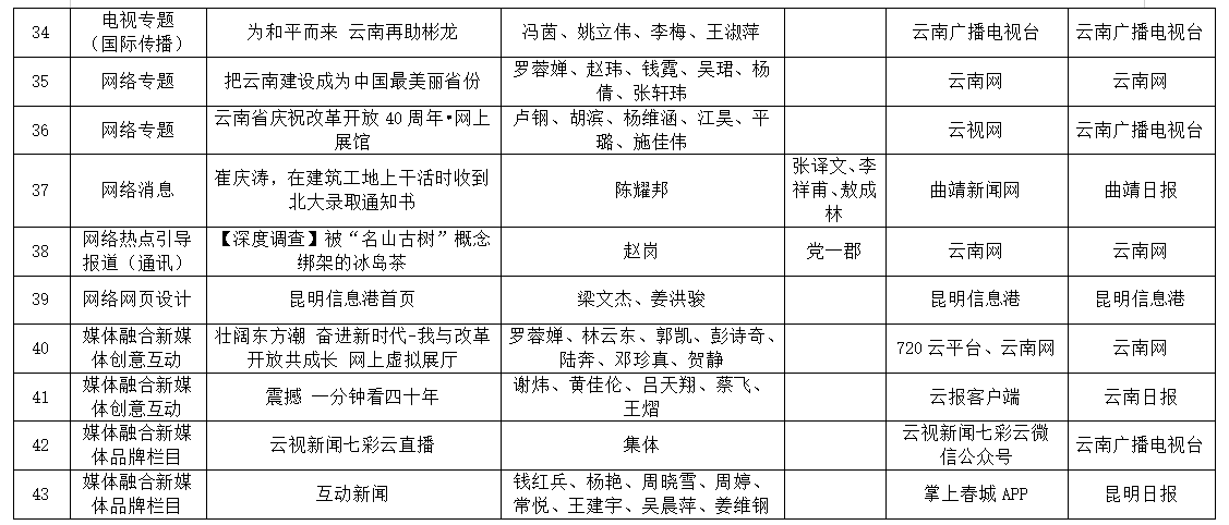
    一等奖43篇

一等奖43篇

14

15

16

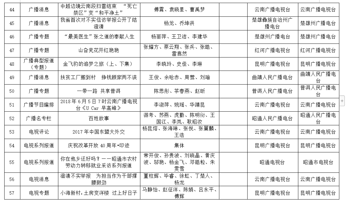
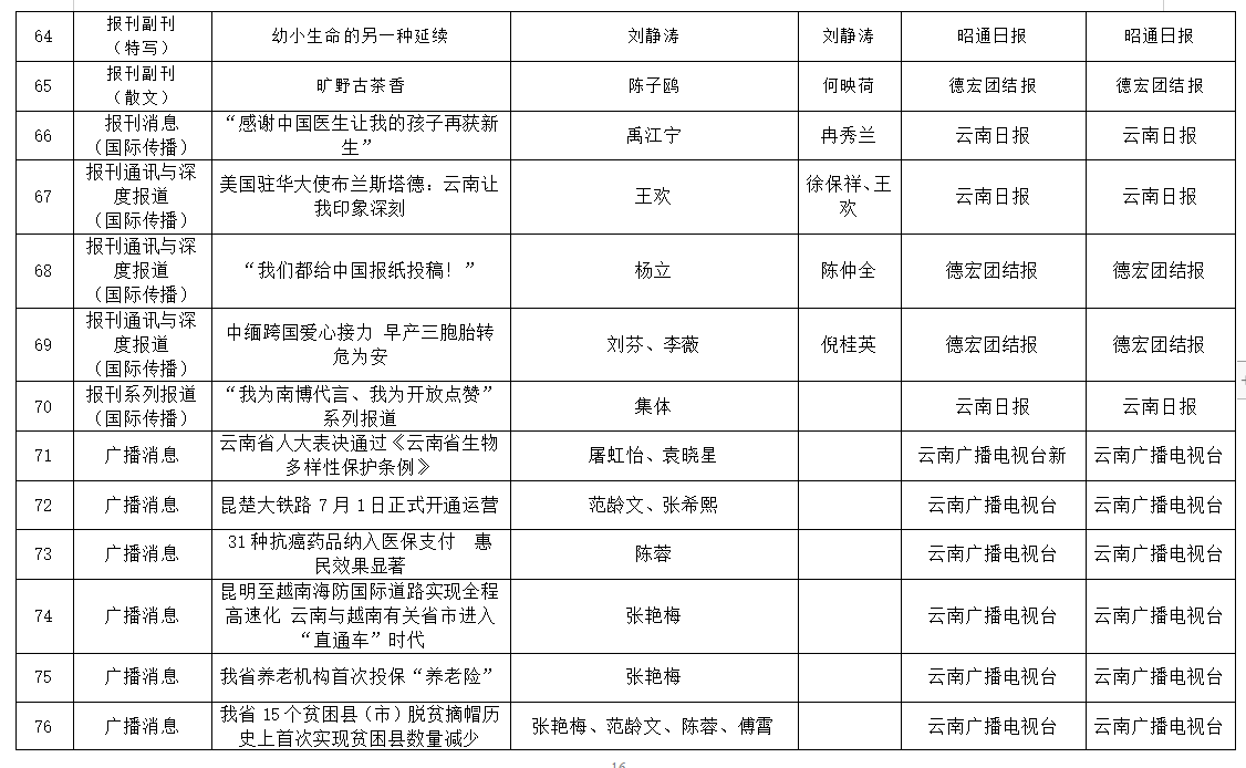
    二等奖88篇

二等奖88篇

17

18

19

20

21

22

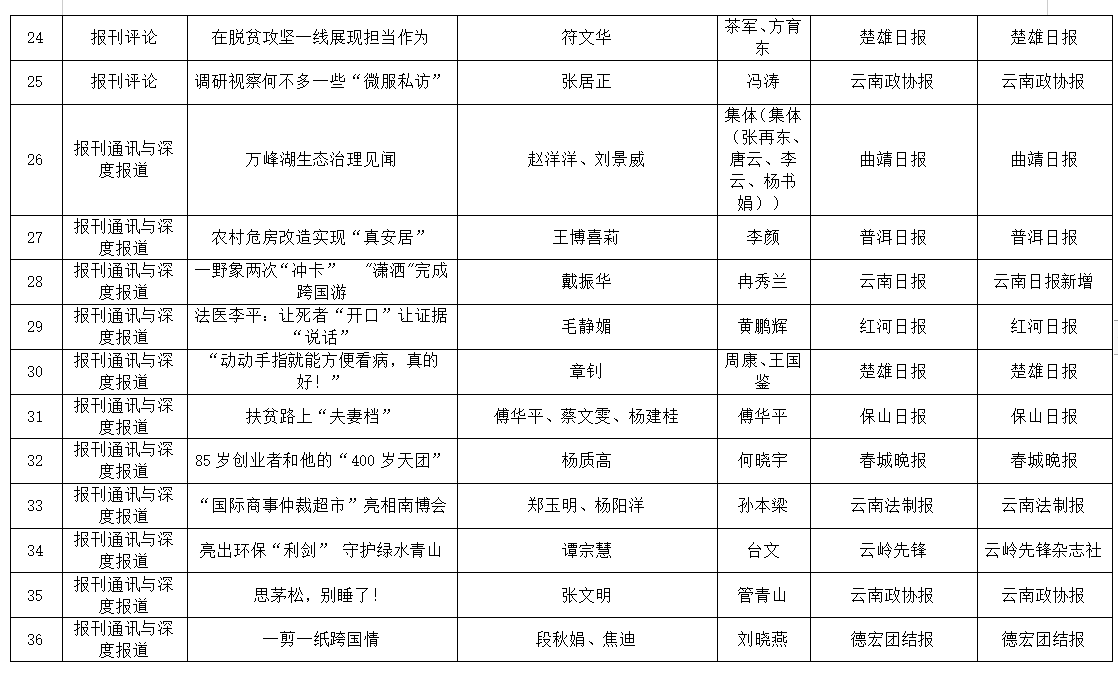
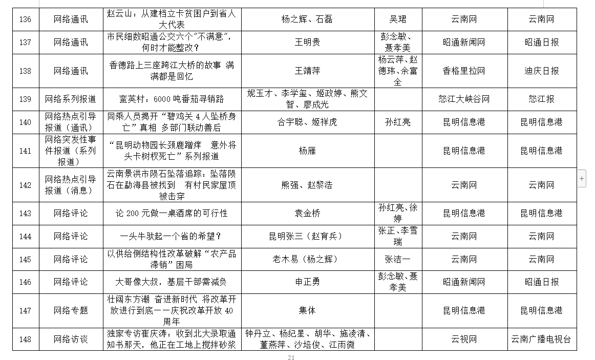
23     三等奖166篇


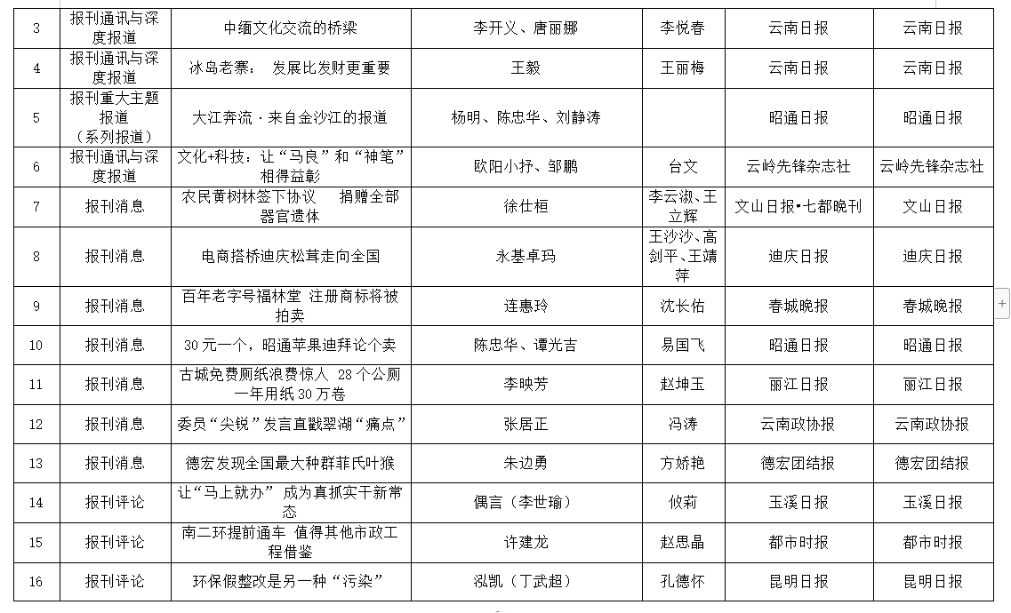
1

2

3

4

5

6

7

8

9

10

11

12

13

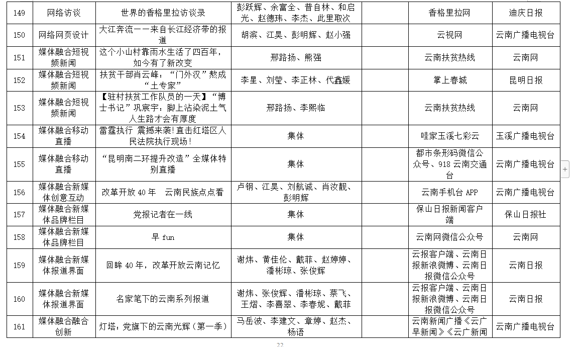
    云南新闻论文奖63篇

论文奖63篇(1)

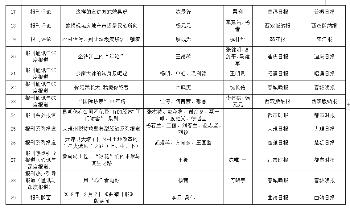
24

25

26

27

28

29

30

31

1.第35届云南新闻奖评选结果.docx

2.2018年度云南新闻论文奖评选结果.docx

编辑:李丽朱    责任编辑:孙红亮
相关推荐