首页 原创 正文
临沧市将建设国家可持续发展议程创新示范区
昆明信息港    05-14 22:51:04

QQ截图20190514194609

昆明信息港讯 记者劳学丽 近期,国务院对《关于临沧市创建国家可持续发展议程创新示范区的请示》进行了批复,同意临沧市以边疆多民族欠发达地区创新驱动发展为主题,建设国家可持续发展议程创新示范区。

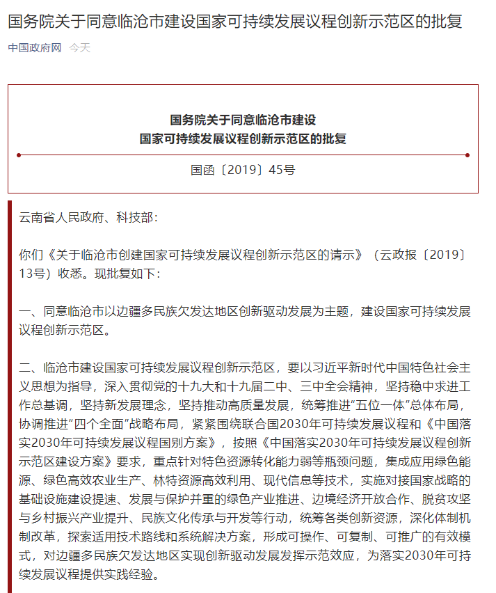
《国务院关于同意临沧市建设国家可持续发展议程创新示范区的批复》要求,临沧市建设国家可持续发展议程创新示范区,要紧紧围绕联合国2030年可持续发展议程和《中国落实2030年可持续发展议程国别方案》,按照《中国落实2030年可持续发展议程创新示范区建设方案》要求,重点针对特色资源转化能力弱等瓶颈问题,集成应用绿色能源、绿色高效农业生产、林特资源高效利用、现代信息等技术,实施对接国家战略的基础设施建设提速、发展与保护并重的绿色产业推进、边境经济开放合作、脱贫攻坚与乡村振兴产业提升、民族文化传承与开发等行动,统筹各类创新资源,深化体制机制改革,探索适用技术路线和系统解决方案,形成可操作、可复制、可推广的有效模式,对边疆多民族欠发达地区实现创新驱动发展发挥示范效应,为落实2030年可持续发展议程提供实践经验。

同时,云南省人民政府要建立健全相关工作协调机制,根据实际情况研究制定专门的支持政策,形成推进合力,支持临沧市全面落实和实施好各项行动和工程,实现国家可持续发展议程创新示范区建设的目标。

科技部要会同国家可持续发展实验区部际联席会议各成员单位,结合各自职责,在重大项目安排、政策先行先试、体制机制创新等方面支持临沧市建设国家可持续发展议程创新示范区,及时研究解决建设中的重大问题。示范区发展规划、建设方案等事宜,由云南省人民政府、科技部会同相关方面按照有关规定另行办理。

编辑:李丽朱    责任编辑:劳学丽
相关推荐