昆明信息港讯 记者刁凤云 7月5日,昆明市卫生计生委综合监督执法局发布《昆明市2019年6月游泳池水质抽检情况公示》,公示了6月份主城五区、安宁市和三个国家级开发(度假)区共83家游泳场所卫生监督监测结果。6月份昆明所监测的83家游泳场所水质合格75家,不合格8家,场所合格率90.36%。
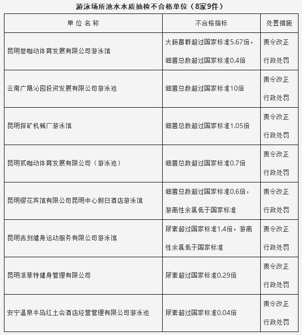
水质抽检不合格的8家游泳场所中有5家细菌总数超标,其中昆明叁咖动体育发展有限公司游泳馆大肠菌群超过国家标准5.67倍,细菌总数超过国家标准0.4倍;云南广晟沁园投资发展有限公司游泳池细菌总数超过国家标准10倍;昆明吉刻健身运动服务有限公司游泳馆尿素超过国家标准1.4倍,游离性余氯低于国家标准。
昆明市官渡区金色阳光游泳馆、昆明银滩体育有限公司游泳馆、昆明市官渡区石油温泉游泳馆等75家游泳场所在本次水质抽检中各项指标均符合国家标准。
根据《游泳场所卫生标准》(GB 9667—1996)的要求,游泳池水水质检测项目为细菌总数、大肠菌群、PH值、浑浊度、尿素、游离性余氯等共6项指标。此次专项监督检查共检查了游泳场所83家,抽检了游泳池水103件。检测结果显示,游泳场所水质合格75家,不合格8家,合格率90.36%。不合格指标分别为大肠菌群、细菌总数、尿素超过国家标准,游离性余氯低于国家标准。针对6月份不合格的8家游泳场所,昆明市卫生健康委员会综合监督执法局将按照《游泳场所卫生规范》要求,依据《公共场所卫生管理条例实施细则》规定,依法责令8家游泳场所立即改正并进行行政处罚。
附:游泳场所池水水质抽检合格单位(75家,排名不分先后)
昆明市官渡区金色阳光游泳馆
昆明银滩体育有限公司游泳馆
昆明市官渡区石油温泉游泳馆
昆明市官渡区福鑫堂温泉澡堂
云南哆米体育发展有限公司游泳馆
昆明市官渡区悦美斯健身服务部游泳池
昆明市官渡区美利康达兹游泳馆
云南新世纪阳光服务有限公司海丽宾雅度假酒店游泳馆
云南荣大众晟体育服务发展有限公司游泳馆
昆明宝海公园经营管理有限公司游泳馆
昆明官渡大酒店游泳馆
昆明市官渡区体育馆游泳池
昆明市盘龙区美瑞康达兹游泳馆
昆明畅游游泳俱乐部
云南恒业投资置业发展有限公司游泳馆
昆明市盘龙区体育馆游泳池
昆明市盘龙区源水游泳池
云南去游体育有限公司游泳馆
昆明市盘龙区凯博游泳馆
昆明伍咖动体育发展有限公司游泳馆
昆明市盘龙区碧波游泳池
云南金泉大酒店有限公司游泳馆
云南省交警培训中心游泳池
云南省老年人体育活动中心游泳馆
昆明市盘龙区金康园游泳服务部
昆明市盘龙区美利康达兹游泳馆
昆明青少年活动中心游泳馆
天逸温泉酒店游泳馆
五华区青少年体育训练基地游泳馆
云南省老干部活动中心会务中心游泳馆
昆明诺曼健身运动有限公司游泳池
昆明芮成物业管理有限公司游泳馆
昆明钢铁控股有限公司昆钢大厦分公司游泳馆
昆明万富酒店管理有限公司西山分公司游泳馆
昆明南亚风情置业有限公司七彩云南温德姆至尊豪廷大酒店游泳馆
昆明市西山区美利康达兹游泳馆
昆明康尔美健身运动有限公司游泳池
昆明云安会都有限责任公司游泳馆
云南财经大学资产经营有限公司昆明第一分公司游泳馆
昆明峰云游泳俱乐部
昆明市五华区美瑞康达兹游泳馆
昆明市五华区逐浪健身服务部游泳池
云南好恒健身有限公司游泳馆
昆明杰仕健身服务有限公司游泳馆
昆明好康健身运动服务有限公司启鸿分公司
云南俊发物业服务有限公司游泳馆
云南威龙饭店股份有限公司游泳馆
昆明市五华区美唐兹达游泳馆
昆明翠湖宾馆有限公司游泳馆
昆明康尔美健身运动有限公司西城时代分公司
昆明怡景园度假酒店游泳馆
云南滇池大酒店游泳馆
云南海埂宾馆游泳馆
云南红塔体育中心有限公司游泳馆
云南昆明海埂体育训练基地游泳馆
云南烟草物业管理有限公司科技分公司游泳馆
云南滇池温泉花园国际大酒店游泳馆
昆明航天科工投资发展有限公司昆明华邑酒店游泳馆
建行云南省分行海埂培训中心游泳馆
云南海埂酒店管理有限公司游泳馆
云南奥创健康管理有限公司游泳馆
昆明高新体育馆管理服务有限公司游泳馆
昆明市海源北路美利康达兹游泳馆
昆明理工大学游泳馆(呈贡校区)
云南师范大学游泳馆(呈贡校区)
昆明市体育学校游泳馆
昆明市干部疗养院游泳馆
安宁金方温泉假日有限责任公司游泳池
云南省干部疗养院一疗区游泳馆
云南省干部疗养院二疗区游泳池
昆明温泉心景花园酒店有限公司游泳馆
云南安宁温泉宾馆会议中心游泳池
昆明工业职业技术学院游泳馆
云南昆钢养生敬老有限公司游泳馆
云南恒健博雅体育发展有限公司游泳馆
游泳场所池水水质抽检不合格单位(8家9件)
