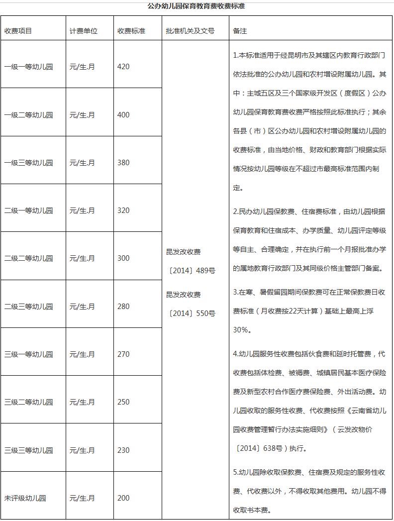
昆明各级各类学校都咋收费?日前,昆明市教育体育局、昆明市发展和改革委员会、昆明市财政局发布《2019学年度各级各类学校收费通告》(以下简称《通知》)。其中,昆明市一级一等高中学费为每学期每生700元;一级一等公办幼儿园保育费为每月每生420元;普通中专每学生每学年1800元。





按照《通知》,此次公布的收费项目和收费标准适用于昆明地区经教育行政部门依法批准的公办普通中小学、普通高中、中等职业学校、幼儿园和农村增设附属幼儿园。对山区、贫困地区、少数民族地区、特困企业职工子女和残疾学生、烈士子女、孤儿学生、有特殊困难的学生,按有关规定给予减免照顾。
根据要求,各学校必须在办学场所醒目位置张贴收费通告,制作收费公示牌公示。所有收费项目和收费标准,实行亮证收费。《通知》明确,未经省发改委、省财政厅、省教育厅批准,各学校一律不得擅自设立收费项目和提高收费标准。
家长和学生在缴费时也要留意,按照《通知》,各学校对行政事业性收费项目必须按规定使用财政部门印制的行政事业性收费票据;公办中小学校(包含义务教育学校、高中阶段学校、中等职业学校)服务性收费使用税务票据,代收费要根据代收费的性质提供税务票据或财政部门印制的票据,收费收入由学校财务部门统一管理和核算,严禁学校财务部门之外的其他部门自立账户进行管理和核算。同时,不得开白条或用自制收据收费,严禁只收钱不开票据。(云报客户端 记者美玲)