昆明无疑是云南文旅地产开发的重镇,据不完全统计,目前昆明真正落地的文旅地产项目已经接近20个,分布于滇池沿岸和昆明周边的安宁、西翥、阳宗海、嵩明等地,大有遍地开花之势。如果再加上已经签约、准备落地的项目,昆明文旅地产的开发规模至少还要扩大50%。
从分布上看,昆明的文旅项目呈现出追山逐水的特点,滇池、阳宗海以及周边环境良好交通便利的区域,是文旅地产开发的重点,其中安宁太平、环滇池沿岸、阳宗海片区以及北部交通方便的嵩明,是文旅项目的四大集中地。

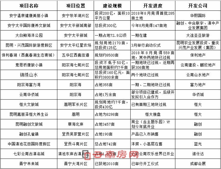
昆明目前已落地的文旅地产项目基本信息(不完全统计)
环滇地区无疑是昆明文旅地产开发的领军板块,不仅项目数量多,而且有多个标杆项目。其中首屈一指的就是诺仕达在古滇片区开发的七彩云南古滇名城。古滇名城规划有滇艺海大码头、古滇湿地公园、主题公园、古滇博物院等项目,是一个集文化体验、旅游观光、休闲养生、商务会展、娱乐、办公等功能为一体的文化旅游城市综合体。其中,七彩云南欢乐世界主题公园已于去年开放。
同样位处滇池东岸的还有蓝光在斗南开发的中国滇池花田国际度假区,项目占地742亩,规划有水果侠星球、精品酒店、文创小镇、特色商业街和高端住宅,是蓝光在昆明布局的第一个文旅项目。另外,今年刚落地的晋宁未来城,地处昆明晋宁大湾片区,占地面积达千亩,也是规划为文旅小镇。

昆明文旅项目除了依滇池而建外,布局在主城周边的也很多
环滇区域另一个标杆文旅项目就是融创文旅城,项目占地约3475亩,规划有三大世界、特色旅游小镇、湿地公园、星级酒店群、住宅等产品。住宅已经于去年入市,项目内的商业街和三大世界乐园计划在今年底开业。
滇池是文旅开发热点,受益最大的当然就是辖区内有滇池水域的西山区、官渡区、呈贡区和晋宁区,但五华和盘龙两个区也不甘落后,大做山林旅游开发文章,比如五华区在西翥街道引入了保利春湖和恒大西翥桃园国际康养城项目。盘龙区则将双龙片区作为重点,除了早已开发的野鸭湖旅游小镇之外,还规划有双龙文化旅游小镇(中华城)和亚洲财富论坛昆明财富小镇。
在昆明周边郊县,安宁可以说是文旅地产的大赢家,尤其是太平镇,最近落地的项目是着融创、中合联宇、滇中产业发展集团3家合作开发的际康养文旅城项目正式落地。该项目总投资约300亿,包括住宅、配套学校、商业、商业综合体、养老院或老年公寓、片区体育中心、医疗设施等。
在此之前,太平新城就已经落地有大白鲸海洋公园、昆明·兴茂国际旅游度假区几个文旅项目。同时,太平已签约但尚未落地的文旅项目也不在少数,有复华未来城、神树谷新业文旅经济园、华谊兄弟(安宁)电影世界项目等。

安宁太平国际康养文旅城项目今年5月签约,已获首批土地
安宁温泉镇也是个文旅开发热点区域,这里除了多年前就开发的温泉心景,还有正在建的温泉山谷、以及去年拿地的华熙温泉健康美丽小镇。其中温泉山谷规模面积2万亩,而华熙温泉健康美丽小镇拟投资200亿,占地15000亩(10平方公里)。
昆明北部的嵩明,虽然本身没有山水资源优势,可是文旅地产开发却也不弱,除了早些年就已启动,开发主体多次变更后现由恒大接盘的昆明嘉丽泽恒大养生谷外,恒大还在嵩明布局了恒大文化旅游城、恒大童世界。恒大文旅城现已有首期三个地块过规。

嵩明近日又新签了一个项目,或将打造恐龙探索世界
阳宗海是昆明文旅开发传统热点,早期项目有春城高尔夫、柏林温泉度假村等,前几年开发的华侨城项目也已运营,目前在建和即将开发的则有富力湾和阳宗海七甸片区的意思桥康旅小镇、锦绣山水等项目。其中意思桥小镇规划用地约7千亩,欲打造成一个集康体养生、旅游度假、生态居住等特色的复合型田园综合体。锦绣山水规划投资160亿,面积约3800余亩,拟打造集生态、健康、教育、旅游度假、养生养老多为一体的生态健康特色小镇。这还没有算已经烂尾的佳达利春城海岸。
但昆明的文旅项目也不局限于山水环境好的远郊地产,城市核心区也不乏在建和规划中的文旅地产,比如呈贡的融创孔雀镇,官渡区的官渡古镇后续开发,以及盘龙区世博园改造升级项目等。目前看来,除了一环内,昆明文旅地产项目呈现遍地开花之势,但其实一环核心区的昆明老街改造项目,其实也可划入文旅地产之列。