闪耀的征程 云南代表队于2019中国技能大赛-全国网络安全管理职业技能竞赛勇夺15项殊荣
昆明信息港讯 11月24至26日,由工业和信息化部指导,中国通信企业协会和中国就业培训技术指导中心联合举办的“2019年中国技能大赛-全国网络安全管理职业技能竞赛全国总决赛”在陕西西安举行。来自全国各行业的900余名选手同台竞技,历经激烈角逐,由27人组成的云南代表队取得了骄人的成绩,勇夺“安全卫士团队精英赛一等奖”、“安全卫士团队赛一等奖”、“安全卫士个人赛一等奖”等15项殊荣,获奖数量位列各省代表队第一。

图1 云南代表队合影
此次竞赛作为国家级二类竞赛,分为选拔赛和全国决赛。与往届竞赛相比,本次竞赛规模空前,历时6个月,覆盖全国31个省份,高达1.2万人参与,经过层层选拔,共有451名个人选手、156支团队脱颖而出参加全国总决赛。全国总决赛设有安全卫士个人赛、安全卫士团队赛、安全卫士个人攻防精英赛及安全卫士团队攻防精英赛,涉及知识面广,充分体现理论与实践相结合的特点,在有限的时间内综合考察选手漏洞分析、算法逆向、隐写取证、流量分析等攻防对抗的核心技能,最终能够从高手如云的全国总决赛中脱颖而出,也充分代表了云南代表队选手的专业实力。

全国总决赛现场
据悉,2015年至今云南省通信管理局已连续五年指导云南省互联网协会和云南省通信学会开展全省网络安全竞赛。五年来全省各地、各行业累计超过600人次参赛,通过竞赛,实际检验了各单位网络安全管理相关岗位人员的综合技能,增进相互之间的技术交流,为网络安全人才队伍建设、保障网络安全工作持续有效开展起到积极的促进作用,得到社会广泛关注和大力支持,成为云南省网络安全领域的一项重要品牌活动。2019年举办的省级网络安全竞赛同时作为全国竞赛的省级选拔赛,选拔出了由13名个人选手、5支团队构成的云南代表队,代表队选手来自电信运营商、银行、电力、高校、网络安全企业等企事业单位。五年磨一剑,云南代表队取得的成绩也是对历届省级网络安全竞赛成果的有效检验。

云南移动“KKK队”获得“安全卫士团队精英赛”一等奖

红塔银行曹锦获得“安全卫士个人赛”一等奖
此外,云南省互联网协会、云南省通信学会由于在此次全国竞赛中圆满完成选拔赛组织和实施等各项工作,荣获“优秀组织奖”荣誉称号,同时,两位专职工作人员在选拔赛组织工作中尽职尽责、表现优秀,获得了“优秀工作者”荣誉称号。
没有网络安全就没有国家安全,就没有经济社会的稳定运行。云南省互联网协会和云南省通信学会将在云南省通信管理局的指导下,继续以行业自律的方式选拔和培养网络安全高技能人才,加强网络安全人才建设,为网络安全事业添砖加瓦。在此,再一次祝贺云南代表队获奖选手,同时也希望各位获奖者及网络安全相关工作者再接再厉,再创新业绩,做出新贡献!
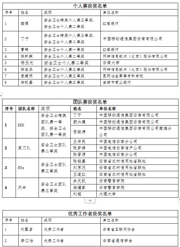
附:2019中国技能大赛-全国网络安全管理职业技能竞赛云南代表队获奖名单
