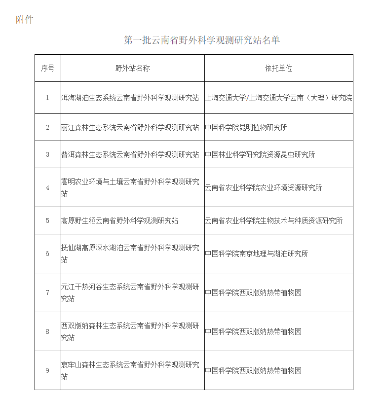
昆明信息港讯 记者李丽朱 12月3日,云南省科技厅发布通知,通知显示云南省科技厅批准建设“洱海湖泊生态系统云南省野外科学观测研究站”等9家省野外科学观测研究站。

第一批云南省野外科学观测研究站名单
云南省科技厅要求各省野外科学观测研究站建设依托单位重视野外站的建设和管理,按照《云南省野外科学观测研究站建设与运行管理办法》等有关规定,为省野外科学观测研究站建设和运行提供政策和条件保障。
据了解,各省野外科学观测研究站需根据专家的建议,进一步完善建设目标、建设内容、组织架构、管理运行机制和制度,认真履行省野外科学观测研究站的责任和义务,加强人才团队建设,突出重点和特色组织开展科学观测和研究。
其次,省野外科学观测研究站在收到通知后应及时填报建设任务书提交省科技厅,省野外科学观测研究站建设期限一般不超过2年。建设完成后,应及时向省科技厅提交验收申请。
据悉,本批省野外科学观测研究站建设期从2019年10月1日起计算。