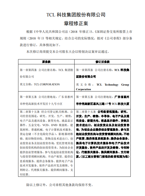
TCL集团近日发布公告称,拟将名称变更为“TCL科技集团股份有限公司”,公司注册地址也变更为:广东省惠州市仲恺高新区惠风三路 17号 TCL科技大厦。
公司经营范围变更为:研究、开发、生产、销售:半导体、电子产品及通讯设备、新型光电、液晶显示器件、货物及技术进出口,创业投资业务及创业投资咨询,为创业企业提供创业管理服务,参与发起创业投资机构与投资管理顾问机构,不动产租赁、提供信息系统服务、提供会务服务、提供电子计算机技术服务和电子产品技术开发服务、软件产品的开发及销售、专利转让、代理报关服务、提供顾问服务、支付结算。 (中国网)
