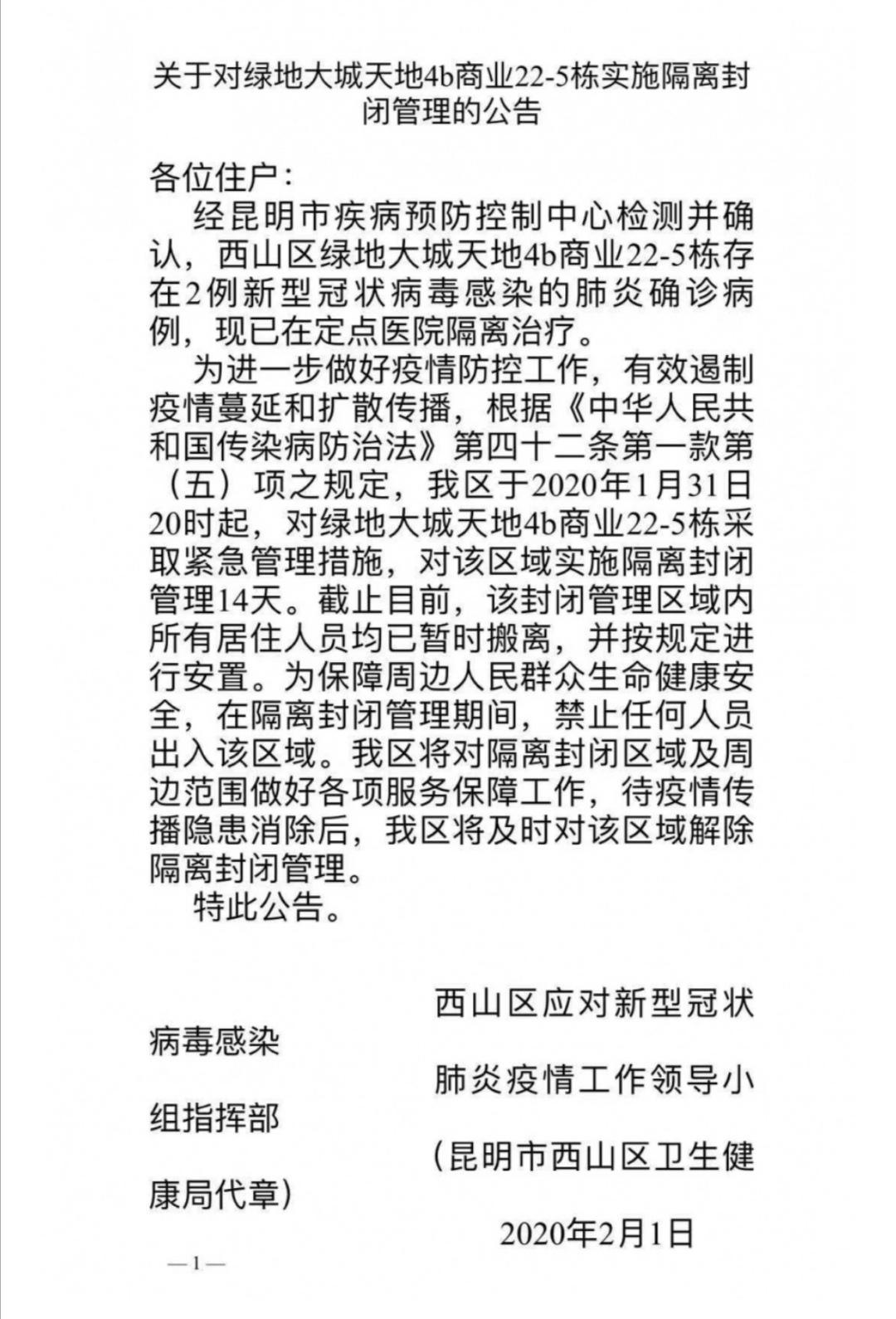
2月3日,记者在西山区绿地大城天地商业区现场了解到,经昆明市疾病预防控制中心检测并确认,西山区绿地大城天地4b商业22-5栋存在2例新型冠状病毒感染的肺炎确诊病例,现已在定点医院隔离治疗。据了解,盛高大城小区4期22-5栋为一家酒店,目前已经封闭,该酒店居住人员均已暂时搬离,并按规定进行安置,详细公告如下。(掌上春城 记者史晓晖)
“云南发布”微博 2020-02-01 08:39:17
云南网 2020-01-31 17:53:09
“云南发布”微博2020-01-31 16:...
“云南发布”微博 2020-02-01 08:39:23
云南日报 2020-01-31 09:22:38
昆明信息港 2020-01-30 20:21:34
昆明信息港 2020-01-30 18:27:39
所有频道