首页 云南 正文
防控用品标准公开!云南省标准化研究院为你梳理“护具标准”
云南网    02-10 18:18:10

在疫情防控的关键时期,为打赢疫情防控阻击战,云南省标准化研究院整理了疫情防控相关的呼吸防护用品、体温计、消毒产品,以及其他防护用品等国家、行业标准,各产品生产销售企业、社会公众可登陆云南省标准化信息传递服务平台(www.ynstdinfo.net)进行免费查询下载。

一、呼吸防护用品相关标准

1

二、体温计相关标准

2

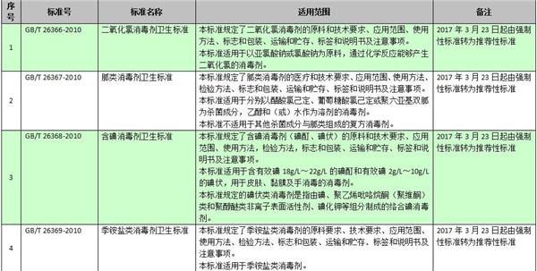
三、消毒产品相关标准

1. 按有效物质分类的消毒剂卫生标准

3

44

444

2. 按用途分类的消毒剂卫生标准

4

3. 消毒方法及检验

5

四、其他防护用品标准

6

66

附件云南省标准化研究院公开疫情防控用品相关标准.docx

编辑:刁凤云    责任编辑:曹月
相关推荐