2月13日,恒大打响线上营销第一枪,率先宣布全国所有楼盘开启网上购房通道,实现网上看房、选房、购房的一站式服务。恒大成为全国首个全面推行“网上购房”的房企,并给消费者提供最低价购买、无理由退房、多重购房优惠等权益,在业内再一次掀起一阵狂潮。

人无我有,稳字当头无后顾之忧
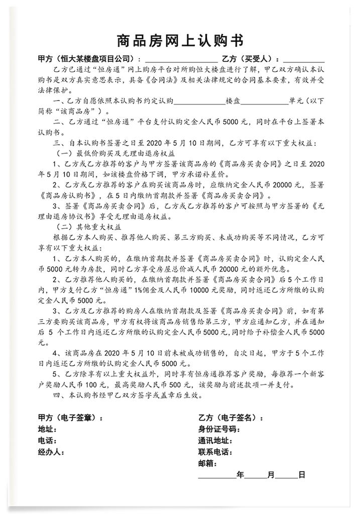
恒大本次营销创举覆盖全国在售楼盘。即日起至2月29日,只需在“恒房通”平台线上缴纳5000元定金并签署《商品房网上认购书》,即可预定房源。
同时,自签署《商品房买卖合同》之日起至5月10日,享有低价购房权益,如购买楼盘价格下调,可获补差价,这在行业内可谓是史无前例,同时更是给广大消费者吃了一颗定心丸。

此外,自签署《商品房买卖合同》及《无理由退房协议书》之日起,至办理入住手续的任何时间,均可享有无理由退房权利,进一步免除了广大消费者的后顾之忧。
人有我多,全民薅羊毛赚不停手
值得一提的是,消费者签署网上认购书后,即可享有多重重大购房优惠,赚取丰厚的佣金和奖励。

自购:存5000抵20000
本人购买的,在缴纳首期款并签署《商品房买卖合同》时,定金5000元转为房款,并享受房屋总价减20000元的额外优惠;
推荐购买:1%佣金及万元奖励
推荐他人购买的,可获得“恒房通”1%佣金及10000元奖励,并获返还全额定金;
第三方购买:定金全退再补5000
如有第三方购买,恒大将返还定金5000元,同时给予补偿金5000元;
未成功购买:定金全退
若预定房源5月10日前未被成功销售的,定金5000元将于5个工作日内返还;
推荐奖励:最高500元
恒房通推荐奖励,每推荐1个新客户奖励100元,最高奖励500 元。
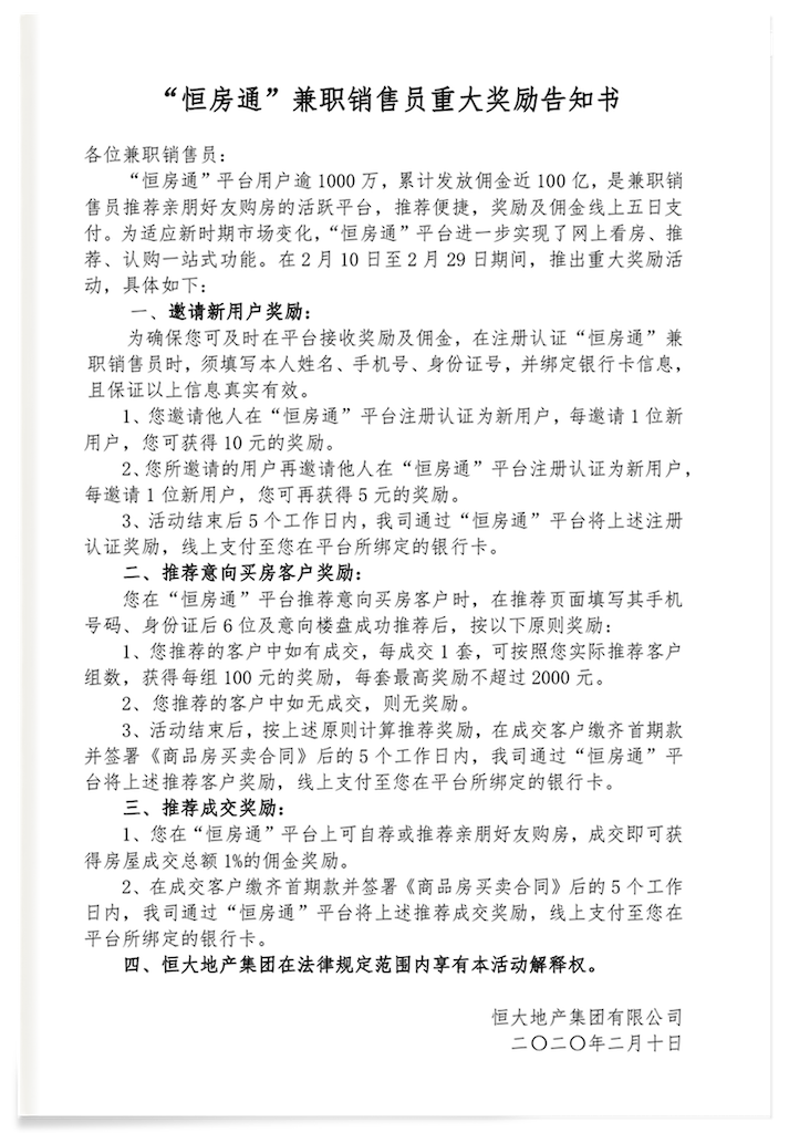
此外,恒大还出台了针对兼职销售员的激励政策,成为恒房通兼职销售员,邀请好友注册认证新用户也是获得奖励的方式之一。每邀请一位新用户可获得10元奖励,好友若有新邀请用户加入,可再获5元奖励;如推荐的客户中有成交,每成交一套,可根据实际推荐客户组数,获得每组100元奖励,每套最高奖励不超过2000元,如果成交两套就能获得最高4000元推荐奖励,以此类推。
大者恒大,地产大哥的自我修养
2016年,恒大是唯一一家以“20岁”身份闯进世界五百强的中国房企。恒大作为国内领军房企,每年多项指标业内第一,助力整体房地产行业向前迈步,担当起“老大哥”的责任,树立榜样。
大者恒大,新者恒新,一直敢为天下先的恒大,从未停止自己前进的步伐。恒大此次发起线上营销创新,多措并举玩转“网上购房”,俨然成为助力行业平稳过渡恢复经营秩序的教科书案例,锐意进取、不断突破的恒大,值得业内学习,更值得鼓掌。