昆明信息港讯 记者曹月 2月14日,记者从省工业和信息化厅获悉,在疫情防控期间,省工业和信息化厅组织了第一批IT企业面向云南省各界免费提供远程办公、远程医疗等技术服务,各企业可根据需求自行选用。
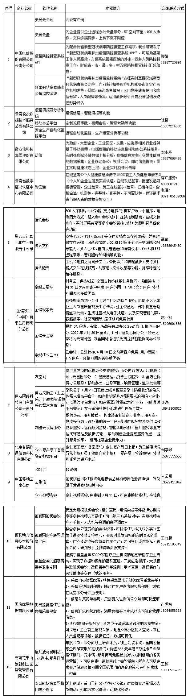
据了解,省工业和信息化厅公布的第一批企业产品及服务清单包括中国移动云南公司、中国电信股份有限公司云南分公司、云南能投数据技术服务公司有限公司、腾讯云计算(北京)有限责任公司等12家企业。这些企业面向云南省各界免费提供远程办公、远程教育、视频会议、远程医疗、疫情管控等多方面技术服务,助力企业复产复工,降低运营成本。
其中,中国电信股份有限公司云南分公司、云南能投数据技术服务公司有限公司、用友网络科技股份有限公司云南分公司等多家企业特别提供了疫情监控系统、疫情填报及分析系统、防疫物资紧急采购需求发布平台等多项针对疫情防控的线上服务。
附件:企业产品及服务清单(第一批)
