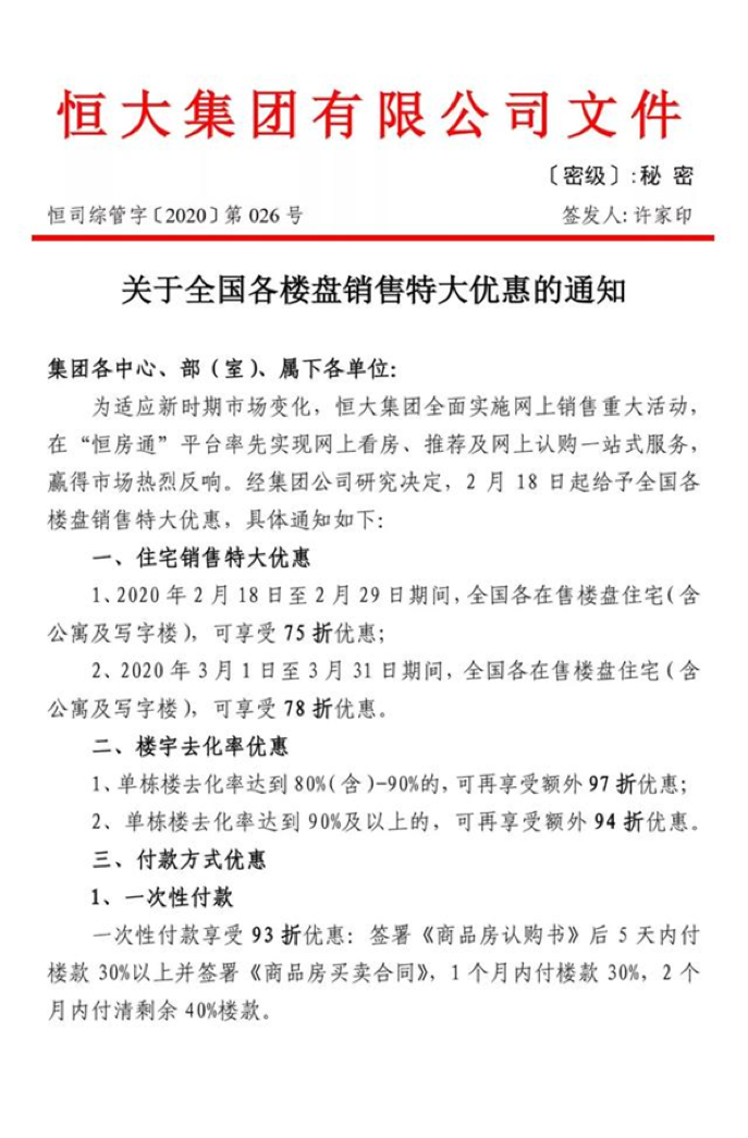
恒大近日接二连三的重磅营销政策在地产界造成极大震荡,更重磅宣布从2月18日起启动了“全国楼盘打75折”特大优惠活动,堪称恒大历史最大的优惠让利。
恒大一系列让人目不暇接的营销打法,让不少同行来不及反应,但切切实实的让利,让购房者早已行动起来。

认购火爆:3天认购超580亿 苏粤豫3省均认购超3000套
对于恒大此次优惠政策的营销效果,认购数据最具有说服力。据了解,自2月13日启动后,短短3天,“网上购房”各项数据便呈现爆发式增长,其中客户认购房屋47540套,总价值约580亿,认购最多的一个楼盘多达870套。
其中,江苏、广东、河南等省份为本次恒大网销排名前三的“认购大省”,总认购套数均超过3000套,分别为3727套、3590套、3063套。
照此预测,未来几天网上认购可能累计突破10万套。假如网上认购转化70%,销售成交将达7万套,实现销售金额约600亿,假如有一半是推荐购买的,届时将发放佣金3亿和奖励3.5亿给网上认购的买家。
营销创新:利好“五重奏”75折推至高潮
火爆认购的背后,绝非偶然,更来源于恒大对此次营销政策的精心策划。随着关注度的步步推高,直到75折优惠把整个营销活动的氛围推至高潮,并得到成功转化。
早在2月13日,恒大便第一个启动线上购房,提供网上VR看房、网上选房、网上购房等的一站式服务,还没等同行反应过来,紧接着又推出“最低价购买”和“无理由退房”,以及多重重磅购房优惠让利,成为继无理由退房后的又一个行业颠覆性举措。
在这样的气氛推波助澜下,恒大的购房优惠政策达到了空前的关注。就在这个时刻,恒大重磅发布本月18日启动全国楼盘75折特大优惠。消息一出全网哗然,恒大更是一天内两次冲上热搜,成为热议的话题。可以看到,恒大历史上力度最大的让利,将本次营销活动引至高潮,才出现了前面提到的火爆认购,直至后面的转化。
不得不说,这一创新营销举措,在很短时间内便取得显著成效,成为地产史上一次极成功的实践,相信将推动整个行业的营销变革、升级发展。


搭建平台:“恒房通”用户超千万 将成超级网上交易平台
目前,各大地产企业都将销售任务由线下移至线上,谁能抢占先机成为最大的线上房屋买卖平台,谁就能在这场销售革命中掌握话语权。为此,恒大通过这些营销活动为自家“恒房通”平台成功引流。
作为恒大的线上购房平台,恒房通平台其实已累计发放佣金和奖励共计近100亿元。如今通过三天购房活动,新增用户达到300多万人,累计用户数更超过1000万人。其中,恒大员工14万人、恒大老业主147万人,其它83%都是各行各业社会兼职销售、以及房产专业中介人员。
按此趋势,恒房通的平台用户数未来有可能突破1亿。值得一提的是,恒大给恒房通的定位也并不仅仅是卖恒大的房子,而是集合房子、车子等大宗商品的超级交易平台。
业内人士预计,网上售楼平台“恒房通”是恒大近年销售业绩快速增加的重要助推器,通过此次营销,恒房通将加速成为销售其他房企楼盘及汽车等大宗商品的超级交易平台。随着恒大新能源汽车版块的逐渐深入,搭建恒房通平台快速实现新的万亿增长级,或许才是恒大真正想要打造的新帝国。