钟南山院士感谢恒大集团牵线
昆明信息港讯 “你是谁?你从哪里来?你要到哪里去?”这是哲学家的终极课题,也是当前医学界针对新冠病毒的“灵魂三问”。作为国家卫健委高级别专家组组长,钟南山院士对这些直接关系人类健康的问题同样念兹在兹。如今,哈佛大学和恒大集团要来和他一同寻找答案。
2月19日上午,钟南山院士领衔的广州呼吸健康研究院团队,在广州恒大中心与哈佛大学、恒大集团举行联席会议。在这之前,三方已经进行过多轮会谈,并联合成立了“新型冠状病毒肺炎科研攻坚小组”。

“中美新型冠状病毒科研攻关专家组”第二次视频会议现场
这是一次研究机构、高等学府与民营企业的合作,三方既有分工,又各具优势,可以各取所长。其中,钟南山院士与哈佛大学医学院院长George Q.Daley院士担任科研攻坚小组联席组长,带领几十位中美权威专家开展科研攻坚。而恒大集团作为总协调人,5年提供8亿元经费支持,目前首期2亿元资金已经到位。
许家印亲自牵线
中美顶尖医学专家强强联手

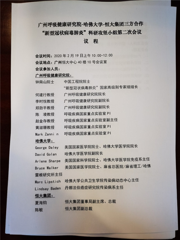
现场参会名单
哈佛大学是享誉世界的研究型大学,在医学等领域拥有崇高的学术地位;广州呼研院在钟南山带领下,在抗击非典等多起重大公共卫生事件勇挑大梁。
恒大之所以能联手这两家顶尖专家团队,是因为早在2013年就与哈佛开始了战略合作,双方共同成立免疫疾病中心、绿色建筑中心、数字科学中心三大科研中心。此次疫情发生后,恒大老板许家印亲自牵线,并派出恒大总裁夏海钧坐镇美国波士顿,在恒大的大力协调下,三方得以强强联手。
从一份现场流出的议程表可以看出,参会人员均是行业大咖!广州呼研院方有钟南山院士、何建行教授、赵金存教授,哈佛大学方有哈佛大学医学院院长George Dale院士、哈佛大学医学院副院长David Golan、免疫系主任Arlene Sharpe院士等多位国内外权威专家。
5年投入8亿
三方团队共同破“疫”终极课题

恒大团队与哈佛团队会谈
据钟南山院士透露,科研攻坚小组正按照短期目标和长期规划两大方面开展工作:短期目标是加快快速诊断试剂的研发,确认细胞因子风暴的关键成分,加快抗体和新药研发,以及加快疫苗研发,尽快控制疫情、救治患者;长期规划是围绕新冠病毒肺炎相关的十大领域开展研究,目的是最终彻底消除新冠病毒的威胁,为全人类的健康和生命安全作贡献。

钟南山院士在会上发言
战胜疫病离不开科研支撑!哲学家的终极课题用医学家的话来讲,就是要科学论证病毒来源,尽快查明传播途径,及时研究防控对策。现在有了中美两国顶尖专家的全心投入,有了恒大集团人力财力物力支持,钟院士表示“很受鼓舞”,并对攻克新冠病毒充满信心。