昆明信息港讯 记者曹月 为助力中小企业复工复产,经省中小企业服务中心协调对接中国电信云南公司和中国联通昆明公司,3月5日起,全省符合条件的中小企业可申请减免电信、联通宽带费用。
据了解,此次电信减免活动针对全省企业用户,联通减免活动活动针对昆明市企业用户。有需求的企业可通过3种方式申请。可关注“云南企业公共服务”微信公众号,选择“宽带体验”菜单进行申请;或登陆云南省中小企业公共服务平台进行申请;或扫描二维码进行申请。申请时间为3月5日至13日。申请成功后五个工作日内,电信、联通业务人员将联系企业,现场提供办理服务。

长按识别二维码进入申请
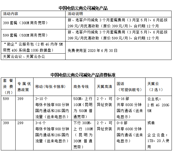
中国电信云南公司此次共推出2种减免套餐,两个套餐均减免3个月套餐费用(3月至5月),从6月起,根据套餐不同,分别按299元/月、399元/月优惠收取,合约期为12个月。另外,中国电信云南公司还面向所有企业提供“助企”云服务包、天翼云会议、天翼云办公等多种服务,均可免费使用至6月30日。

中国联通昆明公司推出2种减免套餐,新、老用户均减免3个月套餐费用(3月至5月),6月起按原资费标准收费,合约期12个月。在疫情期间,云视频免费使用。
