出租车、网约车将实行“记分制”。近日,广州市交通运输局发布关于征求《广州市出租汽车驾驶员从业资格证件管理规定》意见的通告。通告提到,为加强广州市出租汽车驾驶员从业资格管理,根据交通运输部《出租汽车驾驶员从业资格管理规定》《广州市巡游出租汽车客运管理条例》和《广州市网络预约出租汽车经营服务管理暂行办法》等有关规定,广州市交通运输局结合管理实际,起草了《广州市出租汽车驾驶员从业资格证件管理规定》(征求意见稿),2020年5月6日至2020年6月5日公开征求公众意见。
征求意见稿中提到,交通行政主管部门对出租汽车驾驶员违反相关行业管理法律、法规的行为实行记分管理,记分周期为每年8月1日至次年7月31日,每个记分周期内记分累积计算。对出租汽车驾驶员单次违章行为有两种以上违章情形的,分别记分。对出租汽车驾驶员在一个记分周期内,从事巡游出租汽车和网络预约出租汽车营运服务都有违章行为的,记分累积计算。单次记分的分值分为20分、10分、5分、2分四种。具体违章记分分值按照《广州市巡游出租汽车驾驶员客运违章记分标准》和《广州市网络预约出租汽车驾驶员客运违章记分标准》执行。



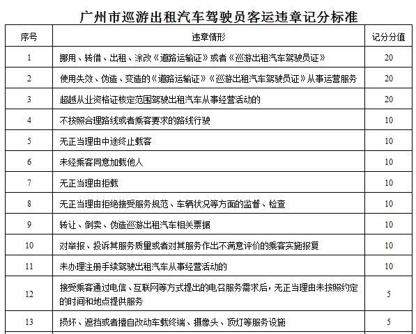
哪些行为会记多少分?《广州市巡游出租汽车驾驶员客运违章记分标准》中对乘客权益予以保障,其中提到,不按照合理路线或者乘客要求的路线行驶记10分,无正当理由中途终止载客记10分,未经乘客同意加载他人记10分;此外,未按照乘客意愿使用空调、音响等服务设备记2分,不按照规定使用文明用语记2分。《广州市网络预约出租汽车驾驶员客运违章记分标准》提到,未取得经营许可,擅自从事或者变相从事网约车经营活动记20分,违规收费记10分,对举报、投诉其服务质量或者对其服务做出不满意评价的乘客实施报复行为记10分,途中甩客或者故意绕道行驶的记10分,未经约车人或乘客同意、网络预约出租汽车驾驶员无正当理由未按承诺到达约定地点提供预约服务记10分……上述“分值”为每一次违章行为的记分值。
记分有什么用?征求意见稿中提到的,出租汽车驾驶员在一个记分周期内累积记分10分(不含10分)以下的,该周期内的记分分值自动清除;一个记分周期内累积记分10分(含10分)以上不足20分的,参加相应的营运服务业务学习后,该周期内的记分分值予以清除;一个记分周期内累积记分达20分的,自达到之日起,驾驶员应暂停营运,将从业资格证件交回交通行政主管部门,并在90天内参加从业资格培训,经考试合格后,领回从业资格证件,原累积记分分值予以清除。(广州日报全媒体文字记者卢梦谦 图片记者高鹤涛、卢梦谦)