昆明信息港讯 近日,云南省人民政府网发布一批任免职通知,涉及42名干部,其中,免去冯学忠省农垦局副局长职务,任命彭斌为省人民政府新闻办公室专职副主任(副厅级),任命余其能为省公安厅经济犯罪侦查总队总队长(副厅级)。具体如下:
云南省人民政府
云政任〔2020〕32号
关于冯学忠免职的通知
省农垦局:
省人民政府决定:

云南省人民政府
2020年6月28日
(此件公开发布)
云南省人民政府
云政任〔2020〕33号
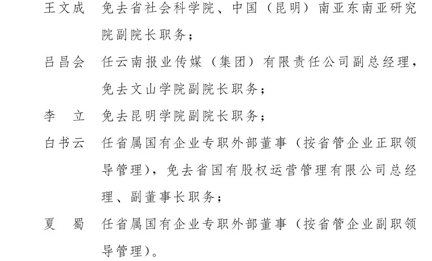
关于彭斌等十名同志任免职的通知
省公安厅、省国资委、省政府研究室、省新闻办、省社科院、中国(昆明)南亚东南亚研究院,昆明学院、文山学院,云南报业传媒(集团)有限责任公司:
省人民政府决定:


云南省人民政府
2020年6月28日
(此件公开发布)
云南省人民政府
云政任〔2020〕34号
关于张志华同志免职的通知
省人防办:
省人民政府决定:

云南省人民政府
2020年6月28日
(此件公开发布)
云南省人民政府
云政任〔2020〕35号
关于罗应光同志任职的通知
省人防办:
省人民政府决定:

云南省人民政府
2020年6月28日
(此件公开发布)
云南省人民政府
云政任〔2020〕36号
关于聂里宁等十一名同志试用期满正式任职的通知
省工业和信息化厅、省科技厅、省生态环境厅、省水利厅、省商务厅,省林业和草原科学院,云南行政学院、昆明理工大学、昆明医科大学、楚雄师范学院:
省人民政府决定:


云南省人民政府
2020年6月28日
(此件公开发布)
云南省人民政府
云政任〔2020〕37号
关于李世辉等二名同志免职退休的通知
省国资委,云南中医药大学:
省人民政府决定:

云南省人民政府
2020年6月28日
(此件公开发布)
云南省人民政府
云政任〔2020〕38号
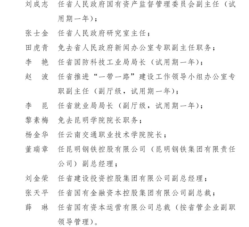
关于杨雁云等十六名同志任免职的通知
省政府办公厅、省发展改革委、省人力资源社会保障厅、省交通运输厅、省国资委、省政府研究室、省新闻办、省国防科工局,昆明学院、云南交通职业技术学院,昆明钢铁控股有限公司、省建设投资控股集团有限公司、省国有金融资本控股集团有限公司、省国有资本运营有限公司:
省人民政府决定:


云南省人民政府
2020年6月28日
(此件公开发布)