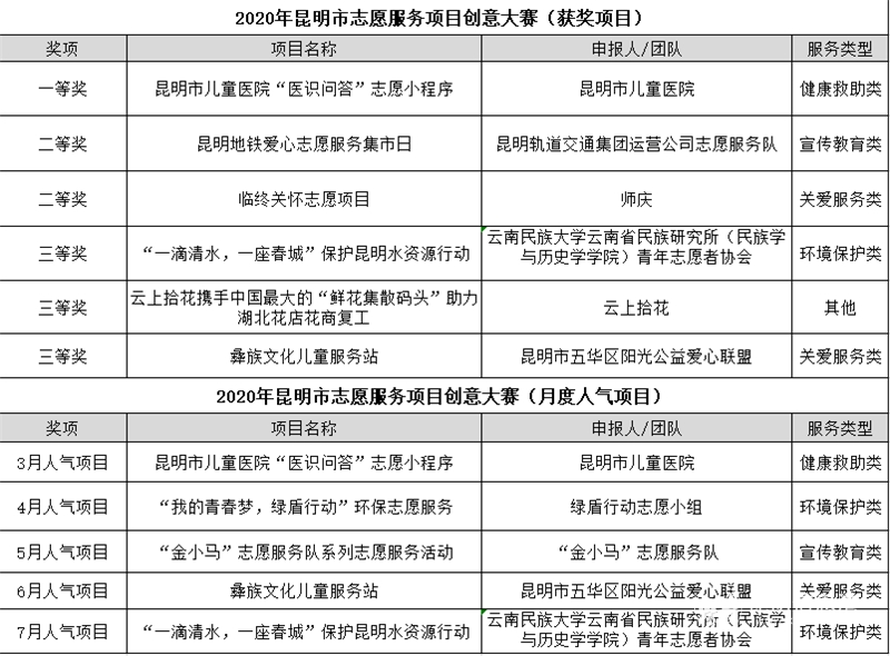
昆明信息港讯 记者李欣怡 2020年昆明市志愿服务项目创意大赛终评会于10月22日举行。5大服务类型、140个志愿服务目在评审会上进行角逐,最终6个项目脱颖而出,分获昆明市志愿服务项目创意大赛一、二、三等奖。

从扶贫帮困到社区邻里互助,从环境保护到科普宣教,从健康救助到临终关怀......此次大赛征集到的志愿服务项目涵盖生态文明建设、文化宣传及网络文明建设、脱贫攻坚与乡村振兴、为老服务、阳光助残、未成年人思想道德教育、临终关怀等领域。不仅吸引了社会组织、志愿服务团体和高校志愿服务协会前来投稿,还有不少热衷于志愿服务事业的市民,贡献出一批极具创意的志愿服务“金点子”。其中,婚丧志愿服务-移风易俗宣传、“金小马”志愿服务队系列志愿服务活动、“我的青春梦 绿盾行动”环保志愿服务活动及临终关怀等志愿服务项目更是获得了大量关注,更有网友留言希望能参与到这些项目中来。

获奖项目-“医识问答”志愿小程序
评审会现场,专家们从项目目标定位、项目服务内容设计、项目创意理念创新、项目可持续发展等方面进行了全方位的评价和审核。最终,昆明市儿童医院投稿的“昆明市儿童医院‘医识问答’志愿小程序”获评一等奖。个人志愿者师庆投稿的“临终关怀志愿项目”、昆明轨道交通集团运营公司志愿服务队投稿的“昆明地铁爱心爱心志愿服务集市日”、昆明市五华区阳光公益爱心联盟投稿的“彝族文化儿童服务站”等项目获评二、三等奖。

获奖项目-彝族文化儿童服务站
本次大赛是2020年云南.昆明网络文化节单元活动之一,大赛颁奖仪式将在网络文化节闭幕式上举行。下一步,昆明志愿者网也将持续关注获奖项目发展情况,并在昆明志愿者网及昆明信息港彩龙社区做好优秀志愿服务项目展示及挖掘,助力优质创新项目“落地生花”。