首页 昆明 正文
最新最全!昆明114家养老机构名单发布
春城晚报    12-14 22:32:30

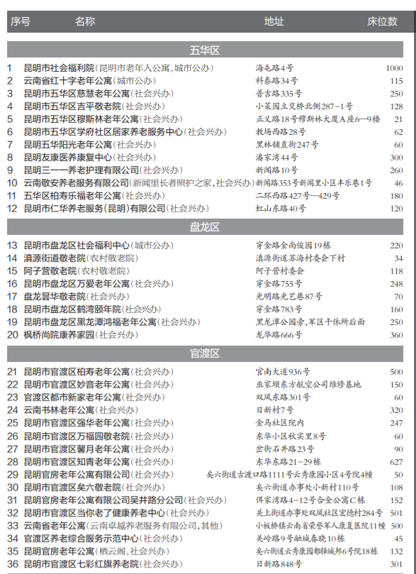
  近期,春城晚报推出“养老难题如何破解”系列报道后,引起广大读者的关注。近半个月来,记者在采访中了解到,很多读者希望刊登昆明市养老机构的总名单。市民张女士说,她在昆明居住20多年,不知道昆明有哪些机构,现在父母有需要了,才到处去打听,然后一家一家地去查看,很不方便。

  为此,在昆明市民政局养老服务处的帮助下,春城晚报刊载这份昆明市114家养老机构汇总表,方便市民找到符合自己需求的养老院。(春城晚报 记者李松梅 艾子文)

00302963799_3f641f32

00302963798_c6887aed

00302963797_e53f57dc

00302963798_c6887aed


编辑:曹月    责任编辑:徐婷
相关推荐