记者从云南玉临高速公路建设有限责任公司获悉,墨江至临沧高速公路将于2021年1月13日13:00时起,至正式并网收费之日止进行试通车。


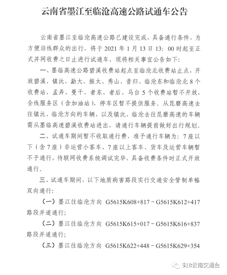
要注意的是,墨临高速公路碧溪收费站起点至临沧北收费站止点,开放碧溪、镇沅、勐大、振太、秀山、昔归、临沧东和临沧北8个收费站,孟弄、曼干、者东、者后、马台5个收费站暂不开放,全线服务区(含加油站)、停车区暂不提供服务。从昆磨高速去往镇沅、临沧方向的车辆,以及镇沅、临沧去往昆磨高速的车辆需从墨临高速碧溪收费站进出,请通行车辆提前做好出行规划。

试通车期间暂不收取通行费,准予通行车辆为:7座以下(含7座)非运营小客车,7座以上客车、货车及运营车辆暂不予通行,待联网收费系统调试完毕,具备收费条件时正式开放通行。

另外,试通车期间,部分地质病害路段实行交通安全管制单幅双向通行:墨江往临沧方向G5615K608+817~G5615K612+417路段并道通行、墨江往临沧方向G5615K615+017~G5615K616+837路段并道通行、墨江往临沧方向G5615K622+448~G5615K629+354路段并道通行。

墨临高速公路位于云南省滇西南地区,是杭瑞高速公路G56中天保至猴桥联络线G5615的重要组成部分。路线起点位于墨江县碧溪,接已建的昆明至磨憨高速公路,经过墨江县、新平县、镇沅县、景东县,止于临沧市临翔区,全长236.034km,概算总投资349.996亿元。项目设计双向四车道,设计速度80km/h,路基宽度25.5m,设置14处互通式立交及6条立交连接线,桥梁299座,隧道50座。

墨临高速途经云南3个市(玉溪、普洱、临沧)5个县区(墨江县、新平县、镇沅县、景东县、临翔区),是连接昆明、玉溪、临沧最便捷的公路通道,是响应国家“一带一路”建设的重点工程,也是临沧市首条通往其他州市的高速公路。

墨临高速建成通车后,昆明至临沧的行车时间将缩短至4个小时左右,对促进沿线经济发展、实施“兴边富民工程”、加强民族团结、稳定边疆、全面建设小康社会等具有十分重要的意义。(来源:918云南交通台)