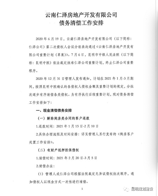
云南仁泽房地产开发有限公司重整资金划转到管理人账户后,管理人于日前及时对外发布通知,计划在今年1月至3月期间,按照昆明市中级人民法院确认的各债权人债权金额及重整计划规定,分批次逐步有序清偿各类债权。
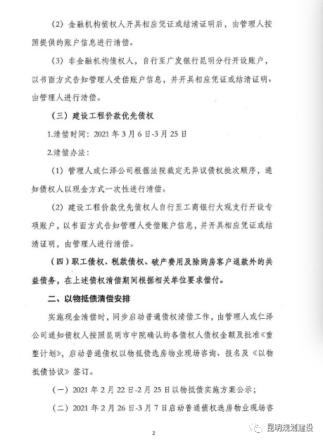
其中,现金类解除购房类合同的客户退款时间为1月15日至2月10日,有财产抵押担保债权的清偿时间为2月20日至3月5日,建设工程价款优先债权的清偿时间为3月6日至25日。
另外,3月8日至21日将分批完成以物抵债物业的选房工作。
为有序执行后续重整计划,在充分考虑临近春节和疫情防控要求等因素前提下,经过严谨审慎分析讨论,管理人将严格监督云南仁泽房地产开发有限公司按照债务清偿工作安排执行。



为妥善推进购房客户权益处置工作,在债务清偿工作安排基础上特作专项工作安排,管理人将严格监督云南仁泽房地产开发有限公司按照购房客户处置工作安排执行,以全面解决西南海项目历史遗留问题。

