昆明信息港讯 记者上官艳君 2月9日,昆明市交通运输局、昆明市发展改革委发布关于《昆明市主城五区巡游出租汽车运价调整方案(征求意见稿)》听证会的公告(第2号),公布了将上会听证的两个《方案》(以下分别称《方案1》和《方案2》)。其中,起步价将根据车型不同调整为10元至14元不等,基价公里从3公里调整为2公里。此外,拟将取消燃油附加费,在春节、国庆长假期间,拟增加节假日收费。
据了解,目前,昆明市主城五区现有巡游车企业32家,现有巡游车9137辆(其中纯电动车1154辆),截止2020年11月30日,在营车辆8352辆(纯电动车369辆),在岗驾驶员近14000人。
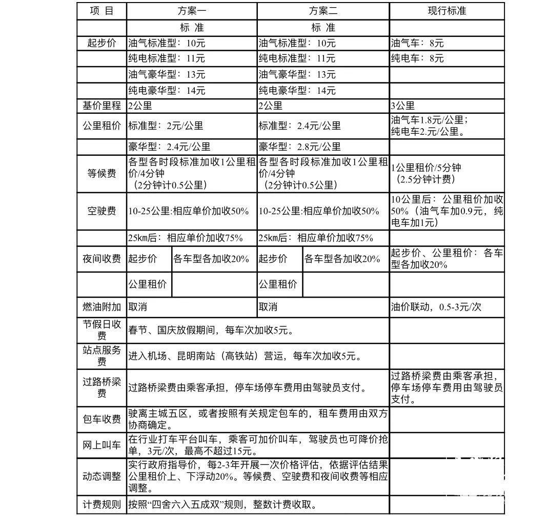
从收费上看,昆明市主城五区巡游出租汽车现行运价为1997年调整后的运价。即:起步价8元;基价里程3公里;超出基价里程,车公里租价1.8元/公里;乘客上车要求等候和车辆在行驶途中要求等候,或者由于道路等客观条件限制致使车辆行驶速度低于12公里/小时时,收取等候费,每等候5分钟,加收一车公里租价费用,一次租车,多次等候,时间累计计算;单程超过10公里,超出部分加收空驶费,每公里加收50%车公里租价;晚22:00时至次日6:00时租用车辆,起步价和车公里租价加收各加收20%;在租用过程中,所经路段发生合法收取的道路、桥梁、过境费用由乘客承担,停车场停车费用由驾驶员支付。
从2006年开始,为应对石油价格改革对巡游出租车的不利影响,昆明市人民政府出台昆明市出租汽车油价运价联动机制,根据汽车价格市场变化,每营运趟次加收0.5-3元的燃油附加。
另外,2019年开始,昆明市开始在巡游出租汽车中推广应用纯电动新能源汽车。收费标准为起步价8元,车公里租价2元/公里,其他收费标准与传统巡游出租汽车一致。
据昆明市出租汽车服务管理信息系统统计,2019年,昆明市主城五区巡游出租汽车日均营运里程292.8公里,日均载客里程188.8公里,日均营运趟次25.5次,每车日均营运收入575.9元(双班,毛收入),里程利用率为65.21%。每车(双班)月均营运收入17853元;按照云南卓尔会计师事务所有限公司提供的《成本监审报告》确定的巡游出租汽车运营成本,2019年驾驶员月均纯收入约为4937元〔(17853×12-34762-69212+8225)÷12÷2〕(承包费34762元/年,运行费69212元/年)。
为推进昆明市巡游出租汽车价格改革,理顺价格形成机制,依据《昆明市主城五区巡游出租汽车运价成本监审报告》,借鉴省外其他城市巡游出租汽车运价体系,结合全市消费水平指数和物价上涨因素,相关部门制定运价调整方案。
此次运价调整的主要内容如下:

对比此次公布的两个调整《方案》,主要区别在于车公里租价方面,相同车型中,《方案2》比《方案1》价格高出0.4元/公里。根据相关部门测算,以油(气)车的标准型为例,《方案1》调整后乘客每公里多支付约0.6元,《方案2》调整后乘客每公里多支付约1.1元。
此外,两个《方案》中均提到拟取消燃油附加费。同时,增加节假日收费和站点服务费,确保市民在特殊时段、重点区域的用车需求。在“春节”“国庆”两节放假期间租用车辆的,拟每车次加收5元。进入机场、昆明南站(高铁站)指定候客区营运,拟每车次加收5元。
此次公布的两个《方案》中均提到,未来昆明巡游出租车拟将实施动态调整。即:巡游出租汽车运价实行政府指导价格,由市出租汽车行业管理部门委托第三方机构,综合考虑运营成本、居民和驾驶员收入水平、交通状况等因素,每2—3年开展一次价格评估。
经评估需要调整的,第三方评估机构在评估报告中提出建议,调整幅度原则上与居民消费指数、城市职工平均工资增长趋势相适应,车公里租价可上、下浮动20%,等候费、空驶费和夜间收费等相应调整。出租汽车行政主管部门根据第三方建议制定巡游出租汽车运价动态调整方案,组织专家论证,开展风险评估,公示30天后正式实施。
经过前期听证代表的征集,此次听证会共有消费者代表、经营者代表、其他利益相关方代表、相关领域专家学者代表,政府部门、社会组织人员代表共26名,将于2月24日下午14时,就两个《方案》进行听证。