昆明信息港讯 实习记者邓国梅 近日,云南省河长制领导小组印发《关于公布云南省2020年省级美丽河湖名单的通知》,经州(市)人民政府择优推荐和专家评审,2020年省级美丽河湖共评选出116个对象,包括42条河流(河段)、11个湖泊、58个水库、5个水利风景区。其中,昆明4条河流及4个水库上榜。
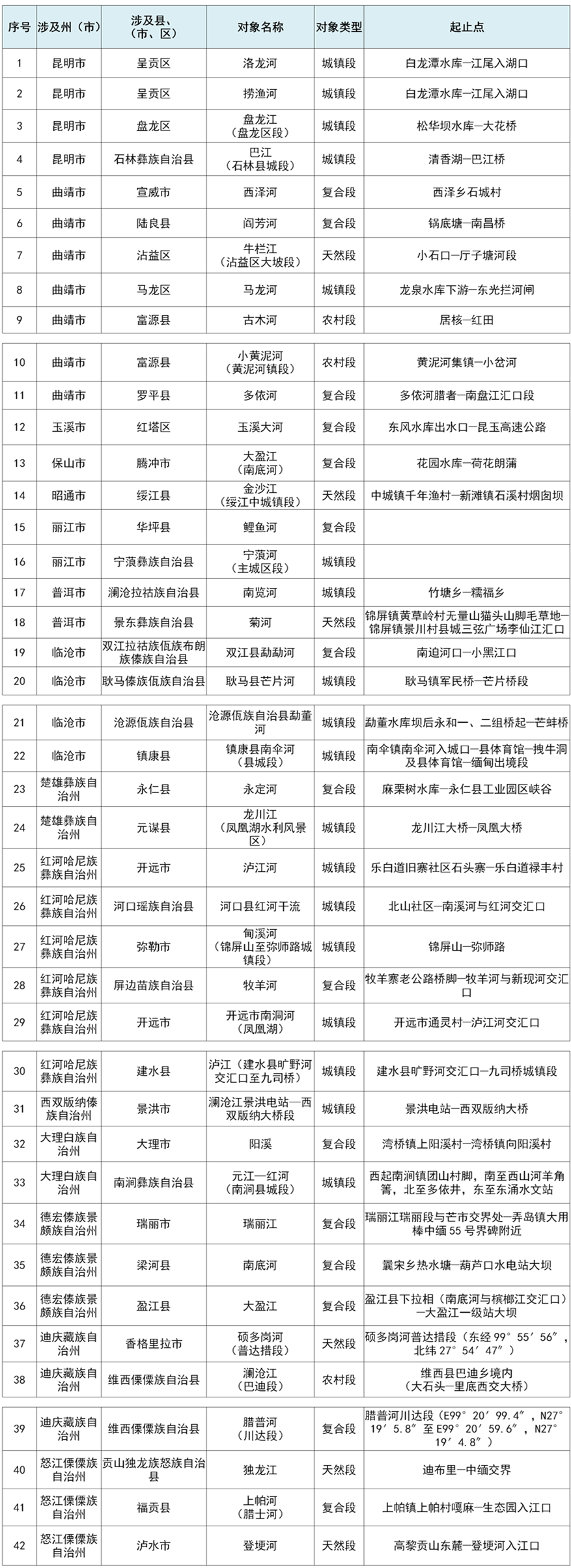
据悉,经州(市)人民政府择优推荐、准入自评条件省级行业主管部门复核、公众满意度评价、专业评定省级联合专家组复核,云南省2020年省级美丽河湖最终评定出洛龙河、捞渔河、盘龙江、牛栏江、玉溪大河、永定河等42条河流(河段),海峰湿地、抚仙湖、青华湖、泸沽湖等11个湖泊,黑龙潭水库、凤龙湾水库、西河水库、毛家村水库等58个水库,南盘江(沾益炎方珠江源段)、双江县南等水库、蜓蛉湖、小庙河水库(查姆河)、丘北县纳龙湖水利风景区(清平水库)5个水利风景区。

河流(河段)类

湖泊类

水库类

水利风景区类