近日,国家发展改革委等部门发布《关于清理规范城镇供水供电供气供暖行业收费促进行业高质量发展的意见》,就清理规范城镇供水供电供气供暖行业收费提出意见,自2021年3月1日起施行!

3月1日起,这些不合理收费全部取消!
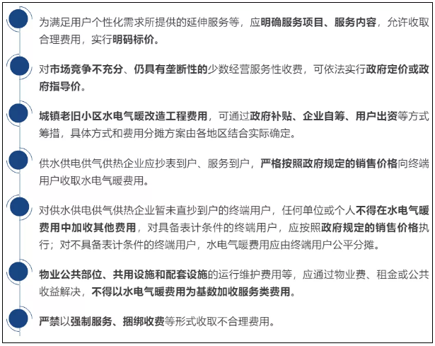
涉及供水、供电、供暖……

其他费用
这些费用,严禁收取!
1.严禁政府部门、相关机构对供水供电供气供暖计量装置强制检定收费;检定费用由委托方支付,但计量装置经检定确有问题的,由供水供电供气供热企业承担检定费用,并免费为用户更换合格的计量装置。
2. 严禁向用户收取水电气热计量装置费用。
3.任何单位代收供水供电供气供暖费时,严禁向用户加收额外费用。
4.建筑区划红线内供水供电供气供暖管网的建设安装、更新改造、维修维护等费用已由政府承担的,不得再向用户收取。
5.新建商品房、保障性住房等建筑区划红线内供水供电供气供暖管线及配套设备设施的建设安装费用统一纳入房屋开发建设成本,不得另外向买受人收取;投入使用后,可依法依规移交给供水供电供气供热企业实行专业化运营管理,相关运行维护等费用纳入企业经营成本。
这些收费行为
严格规范!

(来源:发改委官网、掌上春城)