近日,昆明市发布了《滇池蓝藻 水华分级预警及应急处理》地方标准,为滇池蓝藻水华分级、科学预警提供了技术依据,也为蓝藻水华的有效处理提供了有益参考。为什么要制定和实施这一地方标准?制定规范都有哪些原则?实施后如何做到有效治理呢?为此,3月12日,记者走访了昆明市滇池管理局和龙门藻水分离站,请标准编制人员对该标准的内容进行了详细介绍。
结合滇池实际 “量身打造”地方标准
据了解,自上世纪80年代末,滇池开始出现蓝藻水华,受气候影响,滇池蓝藻水华周年性发生,严重影响了水环境功能和景观功能,滇池因此被列为国家重点治理的“三河三湖”之一,也是云南省九大高原湖泊水污染防治的重点。
“随着对治理要求提高,现有蓝藻水华预警和处理模式已难以满足需求。特别是在蓝藻水华暴发期,由于缺乏科学有效的分级预警及应急处理机制,处理单位无法及时掌握蓝藻水华状况并采取相应的响应措施,严重影响蓝藻打捞清除的成效。”总工程师何峰介绍。
目前,滇池的蓝藻水华分级主要参考《水华遥感与地面监测评价技术规范》,但该规范是基于全国富营养化湖泊的总体情况制定的,未考虑滇池特殊的地理气候条件,不能完全满足滇池蓝藻水华预警及应急处理工作。为完善滇池蓝藻水华的预警和应急处理体系,科学指导滇池蓝藻水华防控,提高处理成效,急需以滇池蓝藻防控需求为导向,制定和实施《滇池蓝藻水华分级预警及应急处理》地方标准。


制定规范原则 构建科学监测体系
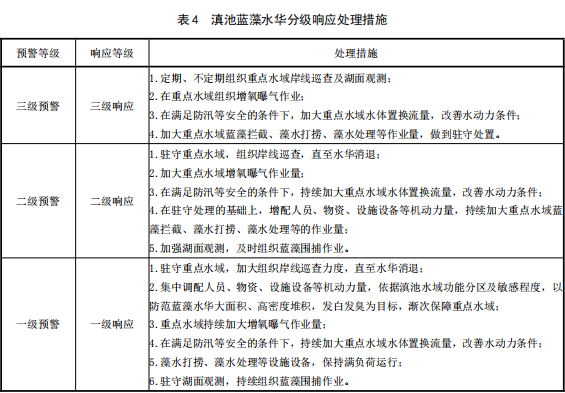
本标准基于滇池蓝藻水华周年性发生的规律,通过对历年数据的分析,提出由发生程度(藻密度)和发生规模(水华面积比例)共同确定的预警等级。当达到预警阈值时,及时评价、分级预警,按预警等级启动应急处理预案;参考国内外现有水华监测预警、应急处理技术手段,提出的部分评价指标需要采用卫星影像、无人机、地基遥感、视频监控、巡查观测等多种方式组合分析得出,以此构成滇池蓝藻水华的科学监测预警体系,具有一定先进性。
据悉,以滇池蓝藻防控需求为导向,基于蓝藻生长规律,综合考虑气象、地形、水文以及水域功能分区和敏感程度等因素,因地制宜地提出滇池蓝藻水华分级预警体系和相应的分级响应措施;在执行行业标准的基础上,结合滇池蓝藻水华发生特征,采用发生程度和发生规模两个指标不同数值的组合,对预警分级进行判定,以此形成分级指标更符合滇池蓝藻水华发生特征,有利于蓝藻水华的高效处理。
提高治理效能 多种监测方法并行
“我们的常规监测是以系统掌握水环境状况及浮游植物(藻类)群落结构变化为目的;预警监测以全面掌握蓝藻生长和繁殖状况,判断水华发生风险为目的;应急监测则是在蓝藻水华暴发期,以快速掌握水华状况为目的开展的监测。”助理工程师宋庆媛向记者介绍:“相关部门在滇池蓝藻富集水域,采用安全、节能、环保的工艺和技术,开展蓝藻拦截、蓝藻围捕、藻水打捞、藻水分离处理及水动力改善等处理作业。”
治理部门通过分析历年监测数据,结合滇池气象、水质、水动力等因素,理清滇池蓝藻水华发生特征;梳理现有设施设备的处理规模及处理能力,并充分学习借鉴其它湖泊先进的监测预警方法及处理措施,形成符合滇池实际情况的蓝藻水华分级预警及应急处理标准。
市滇池管理局相关负责人表示,该标准将于4月1日作为昆明推荐性地方标准发布实施,并在此基础上进一步修订完善,为滇池蓝藻水华预警防控和处理处置提供指导。同时,通过对蓝藻水华的高效处理,削减滇池内源污染,改善滇池水环境、水生态和水安全,促进良性健康水生生态系统的恢复,改善水体景观,助推区域经济发展。(掌上春城 记者常曦)