首页 原创 正文
云南省人社厅公布7件重大劳动保障违法案件
昆明信息港    04-12 17:01:17

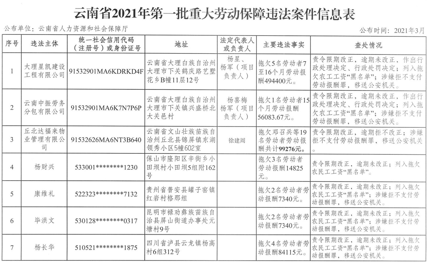
昆明信息港讯 记者江枫 近日,云南省人力资源和社会保障厅向社会公布了7件重大劳动保障违法案件,涉及3个用人单位和4个自然人。

这些案件是去年以来全省部分州(市)、县(市、区)人力资源社会保障部门查处的工资支付类重大劳动保障违法案件,其中,6件因涉嫌拒不支付劳动报酬罪被移送公安机关侦办,6件被列入拖欠农民工工资“黑名单”。

微信图片_20210412165905

此次公布案件涉及的用人单位和个人,将推送信用中国和省信用信息共享平台,计入诚信档案,相关部门对失信行为进行联合惩戒。

编辑:曹月    责任编辑:袁艳
相关推荐