昆明信息港讯 为充分发挥博物馆在传播优秀历史文化、开展革命传统教育、提升全民道德素质的功能和作用,云南省文化和旅游厅 (云南省文物局)定于今年“5·18国际博物馆日”期间组织系列宣传活动。
“国际博物馆日"是由隶属于联合国教科文组织的国际博物馆协会(ICOM)于1977年发起创立的博物馆节日,旨在吸引全社会公众了解、参与和关注博物馆事业发展。1977年5月18日为第一个国际博物馆日,此后每年一个活动主题。2021年“5·18国际博物馆日”的主题为“博物馆的未来:恢复与重塑”。这个主题提示我们,在面对未来社会、环境、经济等机遇和挑战的同时,要对博物馆自身功能定位和发展方向开启新思考、探索新模式,提出新方案。
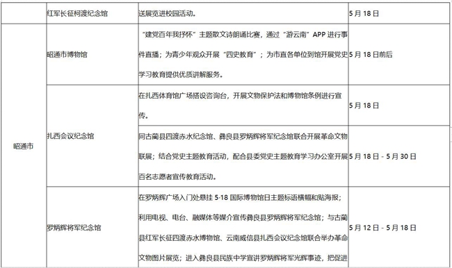
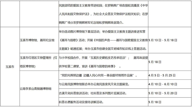
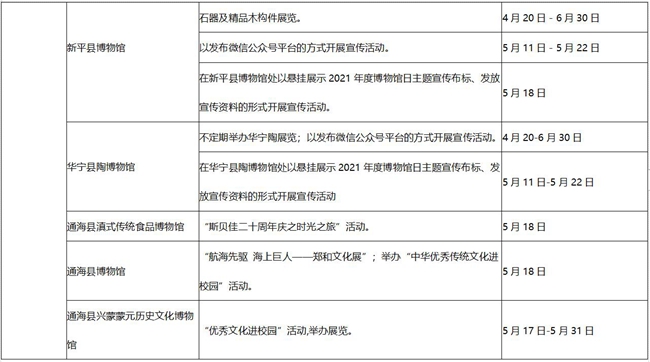
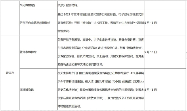
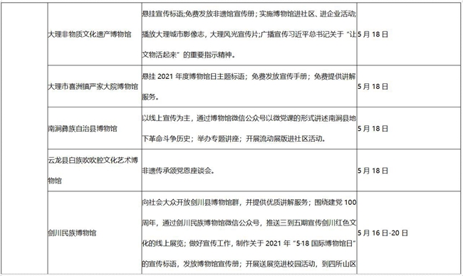
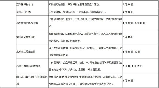
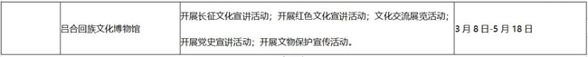
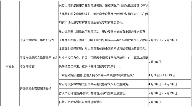
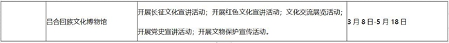
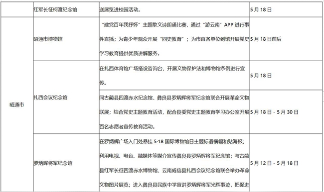
云南的系列宣传活动紧扣今年主题,围绕庆祝中国共产党成立100周年这件大事,突出云南地方特色特点。届时,全省105家博物馆、纪念馆将举办陈列展展览50个,开展宣传教育活动305项(见附件)。期望广大民众和旅游者踊跃参观博物馆展览,积极参加丰富多彩的宣传活动,在体验博物馆的过程中增长知识、陶冶情操。























