昆明信息港讯 记者曹月 6月7日,第五届“中国青年好网民”优秀故事征集活动进入点赞环节。网友可以为全国489个优秀故事候选人进行点赞。此次云南省共有15人入围,现邀请广大网友为他们点赞助力。
此次入围的15云南名青年代表,有走上创业之路,致力于做电商扶贫的80后彝族姑娘云丽;有扎根基层6年的大学生村官和倩如;有以满腔热忱履行公安职责,守护人民群众网络安全的网警游永彪;有新冠肺炎疫情期间,用方言在广播里“喊话”而走红的“曲靖老村长”赵朝鹏……他们共同用实际行动在网络上传递正能量,为国家构建风清气正的网络环境贡献着力量。

活动网络点赞时间为6月7日0点至6月16日24点。每人每天限为1个候选故事点赞1次。登录“中国青年报”APP参与活动,可获得额外点赞机会。网络点赞情况将作为终选的重要依据。网友可搜索关注微信公众号“共青团中央”“中国青少年新媒体协会”或“学校共青团”点击“好网民”菜单栏,即可进入专题页面进行点赞;或扫描下方二维码进入专题页面,在页面顶部搜索条输入姓名或编号,快速查找进行点赞。

扫码为云南入围的青年代表点赞助力
一起来看看他们的故事!
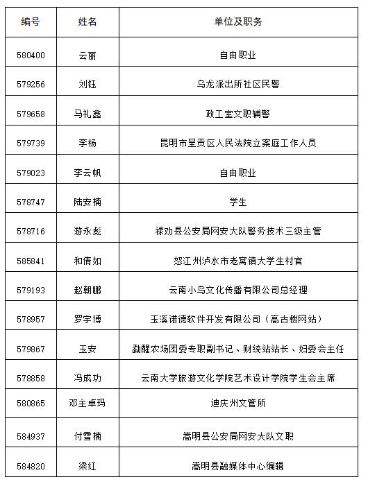
580400 云丽
TA的故事:一个山区的彝族家庭的普通80后姑娘,也是昆明农果商贸有限公司的经营者。读完中专之后走上了工作岗位,从事管理和销售方面的工作,为了把家乡的产品走出去,我走上了创业之路。共参与过8场大型直播带货,分别与东川区副区长季赟(从上海市普陀区来东川挂职)、东川区副区长秦智韬(从中国航天科工集团来东川挂职)、云南知名网红云南小花、东川驻村第一书记等一起销售东川农产品,共有超过500余万人观看了直播,范围遍布全国各地。她每天利用固定时间,整合多方资源,通过抖音推销销售东川农产品,目前销售量已达到了200余吨,发货地点遍布北上广深等发达地区,销售额超500万元。借助网络平台,她助力了脱贫攻坚 。
579256 刘钰
TA的故事:2011年11月学校毕业后到昆明市公安局呈贡分局工作至今。成立集党务、警务、事务、服务四位一体的“七彩云南警务室”,将接处警、调解、户籍等业务纳入警务室业务范畴,推行7×24小时工作制,确保警务室“门常开、灯常亮、人常在”。自建成以来,接受各类群众求助1200余起,办理身份证300余张、居住证3200余本,调解各类矛盾纠纷520余起,调处成功率达95%以上。实行“三必访”制度,回告率、回访率、知警率显著提高,辖区矛盾不上交、实现服务不缺位。
579658 马礼鑫
TA的故事:一位24小时在线的“小编”,将自身所学结合公安工作,精心策划栏目,设置关键字智能检索,IP化打造新媒体,优化群众办事流程,提升智能服务。制作校园防电诈试题网页版,设置多时段开奖小程序;微信公众号发稿共计2780篇;参与策划直播10场,观看人数累计达347万;策划视频在抖音及快手平台播放量达1561万。
579739 李杨
TA的故事:昆明市呈贡区文庙汉服协会副会长,云南民族大学且吟汉服汉文化学会礼仪指导,竹外疏花传统服饰荣誉指导,曾多次参与策划公益性传统文化新媒体讲座、明制乡射礼、冠笄礼,传统婚礼展示等活动。
579023 李云帆
TA的故事:网名七月新番,历史学硕士,2018年从云南民族大学人文学院毕业,现为全职写手,是阅文集团起点中文网大神作者,云南省作协成员、云南民革党员,同时担任昆明网络文学协会副主席。自2015年起开始创作,从业六年,专精于历史架空类小说,共有作品四部,共计一千两百万字。《春秋我为王》影视版权售出,《秦吏》单本网络订阅创收300万元,并入选2020年国家图书馆典藏,其余作品《汉阙》《新书》等皆均订过万,口碑良好。
578747 陆安楠
TA的故事:8岁起开始发表文学作品,散见于《故事作文》《中学生导报》《小星星·作文100分》《知音少年》《中国少年作家》《散文诗》《滇池》《边疆文学》等省内外刊物。曾获中国少年作家杯高中组一等奖、全国百名少年作家、《滇池》杂志第七届“校园诗人”等荣誉称号,出版《纸短情长·心如荷开》。“悦音靓影”公众平台创始人;长期扎根基层新闻媒体躬耕实践,从跟班学习到独立策划采访,有新闻、短视频作品在新华网云南频道、中国网、云报客户端、昆明信息港、昆明广播电视台刊播。《紫陶流韵》荣获第八届纪录片“学院奖”。另有多个短视频在多个比赛评比中获奖,被学习强国昆明频道、云南频道等刊发,是高校文化建设中守正创新的优秀青年学子。
578716 游永彪
TA的故事: 1986年生,中共党员,2009年参加工作,现任禄劝县公安局网安大队警务技术三级主管。从警11年来,游永彪同志扎实工作,任劳任怨,在网络安全这块看不见硝烟的战场上,以满腔热忱履行公安民警的光荣职责,用实际行动践行共产党员的初心使命。2020年发生新冠肺炎疫情期间,他以“7×24小时”开展网上巡查,严查网上涉疫网络谣言及涉疫违法犯罪。率先查处了昆明市首起利用网络传播疫情谣言事件,并协助、联合相关单位破获涉疫案件8起,抓获违法犯罪人员6名。,为尽早尽快找出疑似人员,降低传播风险,在短时间内完完成2.8万余条风险人员的筛选核查,为阻断病毒扩散传播提供了大数据支撑。2020年,游永彪同志因助力防疫工作突出,被禄劝县公安局通报表扬。
585841 和倩如
TA的故事:中共党员,怒江州泸水市老窝镇大学生村官。扎根基层6年来,她积极发挥互联网的优势,全心全意为群众排忧解难,用“村民的一号客服”演绎着助人为乐与奉献的真谛,传递递温暖、传递希望。先后荣获“全国五一巾帼标兵”称号、云南省“五一劳动奖章”、“云南好网民”、“最美大学生村官”等20多项荣誉。2019年11月个人事迹被收录到《一步千年》电视剧、2020年4月个人事迹入选以连环画为文艺载体的画册《扶贫路上》并出版。其典型事迹被团中央、中国农民日报、中央农广校、全国妇联、学习强国、云南日报等中央及地方多家媒体刊登报道。
579193 赵朝鹏
TA的故事:1986年11月出生,中共党员,在新冠肺炎疫情期间,他主动参与疫情防控知识宣传,考虑到有些村民文化水平不高,对一些专业术语理解起来可能有些吃力,他发挥专长,大年初一开始每天上午从10点到12点,下午从4点到6点,用通俗易懂的本地方言在在社区播音室喊话,。用原汁原味的方言在广播里“喊话”,宣传疫情防控知识,从而走红于各大社交网络,击量已经突破3亿多次,点赞转发量已突破1000万次,被网友亲切地称为“曲靖老村长”。
578957 罗宇博
TA的故事:1989年1月出生,大专学历,2009年参加工作,现任云南诺德软件开发有限公司(即玉溪高古楼网站)总经理。作为玉溪乃至云南最大的网络流量出口(年均2亿点击量)——玉溪高古楼网站的“掌舵人”,罗宇博始终坚持党性原则,传播好声音,汇聚正能量,努力追求线上线下最大公约数,搭建起跨越网络的同心圆。在新时代的感召下,他在运营好玉溪高古楼网站的同时,充分利用微信、抖音等社交账号,积极承担社会责,任畅达民情民意,引导舆论,沟通大众,将“真实、温暖”的声音传递到网民当中,为构建和谐社会添砖加瓦,贡献力量。
579867 玉安
TA的故事:勐醒农场财政统计站副站长、团委专职副书记、妇委会负责人。她组织勐醒农场疫情防控青年突击队,他们在设卡检查点、入户排查登记重点人员、公共卫生清扫消毒等重要领域发挥作用。疫情防控在哪里,他们的身影就出现在哪里。
578858 冯成功
TA的故事:汉族,共青团员,云南大学旅游文化学院艺术设计学院。2016年入伍,连续两年获优秀义务兵和嘉奖。回校后,被选为丽江市征兵代言人,被“丽江潮生活”和学校公众号报道《小我到大我,只要向前跑,总会找到方向》、《冯成功,你真成功!》。曾获省三好学生和国家励志奖学金,专业作品被《中国当代大学生艺术作品年鉴》收编,第五届互联网+大赛中获省级铜奖,第九届挑战杯创业计划大赛中获高校组铜奖。任丽江市学联驻会执行主席、艺术设计学院学生会主席。参与志愿工作,多次被评为优秀志愿者。
580865 邓主卓玛
TA的故事:现任迪庆红军长征博物馆讲解员,先后在“一二一运动”纪念馆、“国立西南联合大学”纪念馆、“云南陆军讲武堂”担任讲解员,有多年在红色历史博物馆工作的经验。一直以来,她始终做到客观、真实、多角度地向观众宣传和解读红色历史,传承红色基因,特别是在青少年中广泛宣传革命先辈的光荣历史和精神品质。通过讲述红色故事,弘扬红色精神,厚植红色基因,焕发“红色精神”的感召力、推动力和引领力,从而汲取更大的精神力量走好新时代的长征路。邓主卓玛以革命先辈为榜样,以强大的使命感和责任心,带着无限激情、热情及奉献精神投入到日常工作中,通过一次次认真细致全面的讲解,践行共产党员的初心使命,成为红色文化的坚定传承者。
584937 付雪楠
TA的故事:现任嵩明县公安局网安大队文职,主要从事全县防范电信网络诈骗宣传工作。针对嵩明县电诈发案情况,以“嵩明警方”微信公众号为载体,开辟“网警小课堂”专栏,通过自导、自拍、自演的方式,组织网警蜀黍亲自“敲黑板”普及防骗知识。近年来,组织“兰茂故里平安职教我挨你女子宣讲团”多次深入杨林大学城开展反诈宣传,以诙谐幽默、接地气的授课风格赢得了大学生的喜爱。工作5年,先后获得“先进个人”1次、“优秀党员”4次,被聘为“昆明市公安局思政课教官”“春城青年宣讲团”成员。
584820 梁红
TA的故事:壮族,1990年10月生,2019年2月在嵩明县委宣传部信息网络科从事网络评论、舆情监测、政务微博运维等工作,后转战嵩明县融媒体中心继续从事上述工作。工作以来,共报送涉滇涉昆舆情3165条,上报市网络舆情3023条。政务微博运维“嵩明发布”和“嵩明宣传发布”。其中,“嵩明发布”由2019年2月接手时的粉丝4293人运维至今(2021年4月21日)已拥有粉丝数59768人。微博办事20件,微博答复网友51人次。