首页
原创
正文
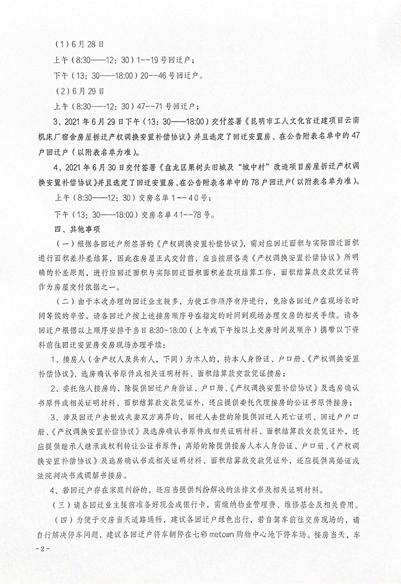
盘龙区栗树头旧城及“城中村”改造项目回迁安置房交房公告
昆明信息港 06-21 17:41:44
具体附表交房名单请到昆明市盘龙区人民政府鼓楼街道办事处公告栏或昆明大田宥房地产开发有限公司管理人办公室查看。
盘龙区栗树头旧城及“城中村”改造项目.pdf
编辑:合宇聪 责任编辑:徐婷
相关推荐
取消
所有频道
点击进入频道
返回
要闻
昆明
云南
原创
国内
国际
社会
专题
视频
时评
县区
经济
文化
科技
生活
旅游
资讯
教育
视觉精选
媒体看昆明
南亚东南亚
云南城市网盟联播