昆明信息港讯 记者邱丽君 刘弨“想不到这么方便,可以直接在昆明市不动产登记中心官方网站或“昆明不动产”微信公众号查看购买的新建商品房预告登记证明。”7月16日,在昆明俊发地产预购了新建商品房的市民杨女士收到了市不动产登记中心的电话,被告知不需到现场就可直接领取不动产预告登记电子证照,她高兴地为不动产登记“零次跑”改革点赞。
记者从昆明市不动产登记中心获悉,为进一步落实国务院及省、市“放管服”改革工作精神,积极优化登记财产营商环境,加快推进“互联网+不动产登记”工作,多措并举提高便民服务效率,在昆明市主城区(五华、盘龙、西山、官渡、呈贡五区及开发、度假区)范围内,逐步启用不动产登记电子证照,包括电子不动产权证书和电子不动产登记证明。
自7月16日起,昆明市主城区将先行推行新建商品房预告登记电子证明和新建商品房抵押权预告登记电子证明。昆明市主城区(五华、盘龙、西山、官渡、呈贡五区及开发、度假区)新建商品房申办预购商品房预告登记、预购商品房抵押预告登记、预购商品房预告登记及预购商品房抵押预告登记合并办理登记事项,在完成登簿后生成不动产登记电子证明。加盖电子印章的不动产登记电子证照与纸质版具有同等法律效力,权利人在办理完成登记业务后,可通过注册登录昆明市不动产登记中心官方网站(http://bdc.km.orgcn)或“昆明不动产”微信公众号后,自行查看电子证照。电子证照不仅便携更利于保管,还能有效防范证书造假等行为,同时通过“区块链”技术电子证照也始终与登记数据库保持同步,能准确反映出不动产是否抵押、查封等现时状态,市民足不出户即可查阅,有利于促进营商环境优化,更加方便企业和群众办事。
据了解,不动产登记机构将从2021年7月16日起不再发放纸质预告登记证明。已申领过纸质预告登记证明的权利人,今后在办理房屋相应的预告登记转房屋所有权登记、抵押预告登记转抵押权首次登记时,需提交纸质预告登记证明办理。
办理预购商品房抵押预告登记(预购商品房预告登记及预购商品房抵押预告登记合并办理)时,申请人通过网上登记大厅提交申请后,登记机构受理时将不再收取纸质材料(申请书、申请人身份证明、商品房买卖合同、预告登记证明、主债权合同和抵押合同),完成登簿后生成不动产登记电子证明。纸质申请材料待申请办理抵押预告登记转抵押权首次登记(含预告与抵押预告合并登记)时再向登记机构提交。
电子证照应用电子签章技术,在登记完成后自动加盖电子印章,减少了颁发纸质证书过程中缮制、加盖实体印章、领取、保管的流程,大大节约了时间和成本,具有易使用、防篡改、可验真的特点,降低了权利人管理和丢失风险,大大提高了群众和企业办事的便利感和满意度。下一步,昆明不动产登记中心将结合工作实际,逐步推行其他登记业务的不动产电子证照,并将电子证照信息通过“区块链”技术,实现与其他部门间的数据共享与利用,保障各方主体合法权益,进一步方便办理企业和群众办理登记。
电子证照使用指南
申领方式一:通过“昆明市不动产登记中心网站”申领

Step 1 输入网址https://bdc.km.org.cn

Step 2 点击右上角“登录 注册”进入用户登录界面

Step 3 登录后在用户中心左侧点击“我的电子证照”。

个人用户电子证照列表

企业用户电子证照列表
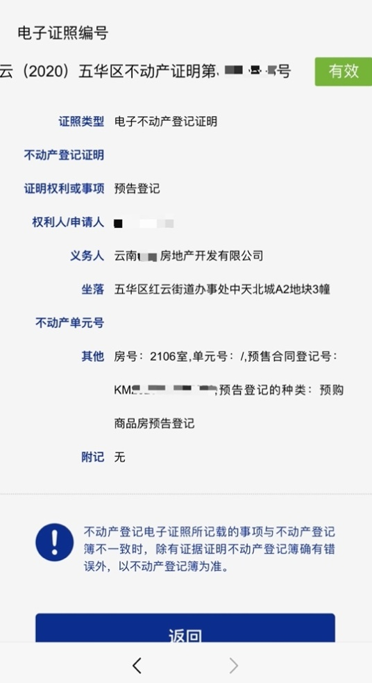
Step 4 点击右侧列表,进入证照详情页面,即可查看电子证照。

申领方式二:通过“昆明不动产”微信公众号申领(仅支持个人用户)

Step 1 扫码关注“昆明不动产”微信公众号

Step 2 访问“昆明不动产”微信公众号,选择“服务大厅”

Step3 点击“我的电子证照”

Step4 进入电子证照列表,点击证照信息进入证照详情页面

验真方式:电子证照如何验真?

Step1 在“昆明不动产”微信公众号-“服务大厅”点击“电子证照验真”。

Step 2 根据提示点击按钮扫描需要验真的电子证照二维码。

Step3 扫描成功后,将跳转至验真数据页面,在此页面可核对证照照面信息以及状态。通过上述信息比对确认核验的电子证照照面数据是否经过篡改。