郑州遭遇罕见强降雨 昆明至郑州多个航班取消
来源:昆明信息港
昆明信息港讯 记者上官艳君 7月20日,河南郑州出现极端强降雨。受此影响,河南郑州市区出现严重内涝,旅客无法顺利进出郑州新郑国际机场。7月21日,南航计划取消全天在郑州新郑国际机场的所有进出港航班共计157班,包括昆明飞往郑州的5个航班。南航将实时关注当地天气及地面交通情况变化,第一时间恢复航班并安排补班,以保障旅客顺畅出行。

南航河南公司已紧急启动大面积航班延误蓝色预警,并全面加强了地面运行保障。南航河南公司各保障单位已配足人力,通过加开服务柜台、增加改签渠道等举措,尽最大努力做好旅客引导疏散以及滞留旅客安置工作。
当前,南航河南公司正密切关注郑州市天气及地面交通变化,实时发布航班动态。待条件允许后,南航将统筹优化航班编排计划,及时恢复航班及安排补班,第一时间保障旅客安全顺畅出行。

同时,南航温馨提示,旅客出行前可先登录南航官网www.csair.com、南航手机APP、微信公众号、微信小程序,或致电南航客服热线查询最新航班动态,上述渠道也可免费办理机票退票或改期。客服热线话务繁忙时,建议优先选择网上渠道办理机票退改,以节省您的宝贵时间。
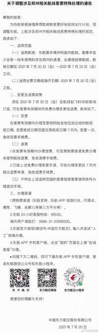
此外,东航、上航为协助受极端强降雨影响旅客更好地安排出行计划,调整东航、上航涉及郑州市相关航线客票特殊处理的规定。根据规定,客票中至少含有一段未使用的涉及郑州的进港、出港或经停航班,航班日期在2021年7月20日(含)-2021年7月23日(含)之间,可在7月20日(含)至航班起飞时间前取消订座,可在客票有效期间内免费办理变更或退票。
