昆明信息港讯 记者昝娟娟 8月31日,结束了25课时的培训课程后,上海超20位饿了么蓝骑士已完成全市首批“网约配送员”新就业技能提升培训,每人将获得现金培训补贴。
据悉,饿了么今年将在全国推广“网约配送员”职业培训,提升骑士就业技能,目前已在浙江杭州、上海等地落地,云南正在按照相关计划逐步推进中。

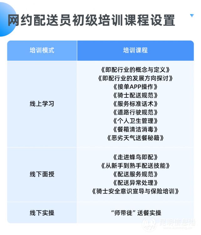
“网约配送员” 新就业技能提升培训包含线上课程、线下课程以及实操课程,如道路行驶规范、餐箱清洁消毒、恶劣天气送单秘籍、配送异常处理等,完成培训的人员将获得培训结业证书,以及一定金额的培训补贴。全行业骑士及部分地区有意向从事网约配送工作的待业人员均可参与。

“网约配送员”这类新就业形态正改变着传统就业方式。在骑士的不同成长阶段,饿了么规划了不同的培训课程。饿了么副总裁刘歆杨表示:“我们正不断完善培训体系,不仅要帮助更多蓝骑士们获得工作机会,提升职业技能,更要为骑士们提供更清晰的职业发展路径。”

骑士“老带新”实操课辅导清单
浙江杭州蓝骑士牛明智是全国首批获得“网约配送员”初级证书的外卖骑士,可以享受政府培训补贴、杭州市积分落户加分和个人所得税专项抵扣等技能人才政策。饿了么也已成功备案成为上海市职业技能等级认定机构,后续将与上海普陀区人社局共同打造蓝骑士就业稳岗新平台,推动形成新职业培训评价的示范体系。
在上海普陀区,本区户籍长期失业青年、就业困难人员,以及对口劳务协作地区的来沪就业人员等都可纳入“网约配送员”培训范围,享受培训补贴。开展新就业形态职业培训,正成为建立健全多渠道灵活就业机制的重要一环。