昆明信息港讯 记者袁瑶溪 张琪蕊 10月23日,“最近的远方”昆明民宿与精品酒店推荐短视频挑战赛在昆明途涂客栈举行颁奖仪式,34组优秀作品获奖。优秀的创作者们通过多样的短视频,展示了我市酒店民宿行业在新业态下的新活力、新形象。

颁奖仪式现场 供图。
本次比赛由昆明市文化和旅游局主办,昆明市旅游民宿与精品酒店协会协办,昆明信息港承办。大赛于2021年4月26日启动,历时2个多月,经过官方组织、网民实地采风等活动,广大网友对比赛积极关注并参与,截止报名结束时,大赛共收集到近300组参赛作品,活动短视频全网总播放量超1500万次。
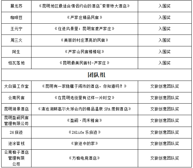
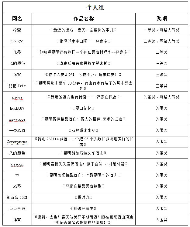
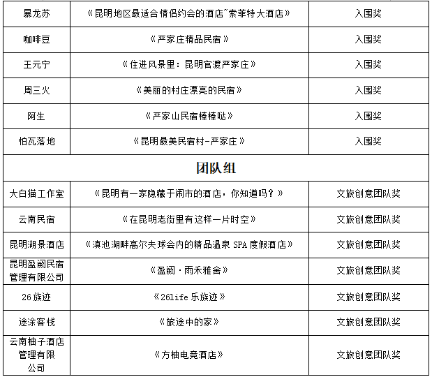
经过初选、网络投票、评委复选、定评等环节,最终大赛评选出一等奖1名,二等奖2名,三等奖3名,网络人气奖3名,入围奖18名,文旅创意团队奖7名。

颁奖现场 供图。
颁奖仪式上,大赛组委会为获奖作者颁发了荣誉证书。在仪式结束后,内容创作者们还到云南民族村周边的旅游民宿进行了实地采风。


创作者们现场参观民宿 供图。
本次活动的成功举办,不仅为我市文旅行业优秀内容创作者们提供了集中展示的平台,也为其提供了交流、学习的机会。同时创作者们以不同的自我体验视角,用短视频的形式,呈现昆明酒店民宿行业新业态,展现昆明文旅新形象。
大赛评审之一,云南电影家协会理事会理事邓景泽表示,此次短视频挑战赛中,有很多优质的内容创作者运用当下比较热门、新颖的拍摄手法,通过镜头的简洁剪辑,凸显鲜明主题。视频虽然短小,但视觉角度独具匠心,以小见大,展现了我市酒店民宿行业的丰富性。
本次大赛一等奖作品《最近的远方·夏天一定要做的事儿》的创作者,是彩龙社区长驻网友“梓萱”,她讲述了自己的创作意图。当她看到这个比赛主题后,觉得离自己最近的地方,或许就是别人日思夜想的远方,脑海里便跳出了自己曾经在昆明古滇度假酒店周边旅行的画面。于是在她创作的作品中,就有了诗意般的清晨,在七彩云南欢乐世界的快乐,和星空温泉下的静谧。

颁奖仪式现场 供图。
据悉,继此次挑战赛之后,为持续挖掘昆明红色旅游文化内涵,让红色旅游成为昆明旅游发展的新亮点、新热点,由昆明市文化和旅游局组织的“印记•昆明红”精品昆明红色旅游推荐图片及短视频挑战赛从即日起,正式面向全网征集。广大视频、摄影爱好者可通过“V观昆明”或彩龙社区平台,以组图或短视频的形式,推荐昆明红色旅游景点、线路等,即可参赛,赢取奖金。
附:获奖名单.doc

