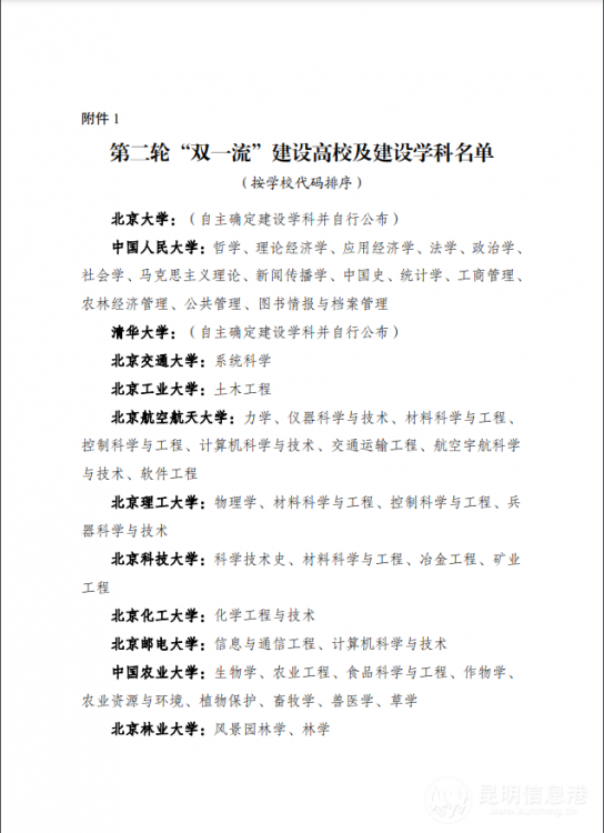
昆明信息港讯 记者姚仲恒 据教育部网站2月14日消息,由教育部、财政部、国家发展改革委印发《关于深入推进世界一流大学和一流学科建设的若干意见》,经国务院批准,“双一流”建设高校及建设学科名单更新公布,新一轮建设正式启动,其中云南大学民族学学科、生态学学科进入建设学科名单。
据悉,此次公布的名单共有建设高校147所,建设学科中数学、物理、化学、生物学等基础学科布局59个、工程类学科180个、哲学社会科学学科92个。同时,为增强建设动力,完善约束机制,对首轮建设成效并未完全达到预期、相比同类学科在整体发展水平、可持续发展能力和成长提升程度方面相对偏后的部分学科给予警示,相关学科应加强整改,2023年接受再评价,届时未通过的,将调出建设范围。
记者了解到,首轮“双一流”建设2016年启动至2020年结束,各地各建设高校积极落实主体责任,不断深化认识,稳步推进人才培养、成效评价、科研管理等关键领域和关键环节改革创新。建设世界一流大学和一流学科是党中央、国务院作出的重大战略决策,是新时代高等教育强国建设的引领性和标志性工程,对于提高高等教育综合实力,支撑创新驱动发展战略,服务经济社会高质量发展具有重大意义。
教育部文件指出,为了立足新发展阶段、贯彻新发展理念、服务构建新发展格局,落实立德树人根本任务,对标2030年更多的大学和学科进入世界一流行列以及2035年建成教育强国、人才强国的目标,更加突出“双一流”建设培养一流人才、服务国家战略需求、争创世界一流的导向,深化体制机制改革,不断提高建设水平,更好地为高等教育内涵式发展发挥引领作用,为建设世界重要人才中心和创新高地提供有力支撑。


