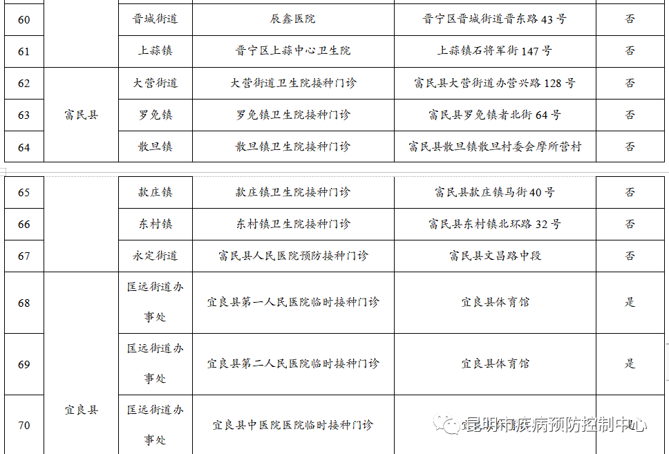
昆明信息港讯(昆明日报 记者张晓莉)4月9日,昆明市疾病预防控制中心发布消息,昆明开始新冠病毒疫苗序贯接种,并公布全市110个指定接种点名单。
序贯免疫是采用不同技术路线的疫苗,按照一定的间隔和接种剂次,期望获得更好的预防效果,或者进一步降低严重不良反应风险而采取的一种接种策略。根据国内外已开展的研究来看,现有疫苗对奥密克戎变异株仍然有效,新冠疫苗全程接种能够显著降低奥密克戎变异株引发肺炎和重症的风险,序贯加强免疫还能进一步降低奥密克戎变异株引起的突破感染率。
打了不同厂家的疫苗算序贯免疫吗?市疾控中心提醒:不一定,序贯免疫一定是采用不同技术路线的疫苗。如果打的是不同厂家的同一技术路线疫苗,就不属于序贯加强免疫。
现阶段,序贯加强免疫接种对象是全程(2剂次)接种国药中生北京公司、武汉公司、北京科兴公司灭活新冠疫苗满6个月的18岁以上、且未进行同源加强免疫的人群。
市民目前可选择安徽智飞龙科马公司的新冠病毒重组蛋白疫苗和天津康希诺公司的新冠病毒腺病毒载体疫苗中的一种,开展1剂次序贯加强免疫接种。已经打过第三针加强针的,还需要序贯加强免疫吗?不需要,同源加强免疫接种和序贯加强免疫接种,选择其中一种就可以。
目前,昆明市各县(市)区均有指定的新冠病毒疫苗序贯加强免疫接种点,共110个。









