4月26日,昆明长水国际机场发布来(返)昆人员健康管理措施。

根据昆明市应对新型冠状病毒感染肺炎疫情工作领导小组《通告》(昆应疫指通〔2022〕26号)要求,昆明机场现疫情管控措施如下:
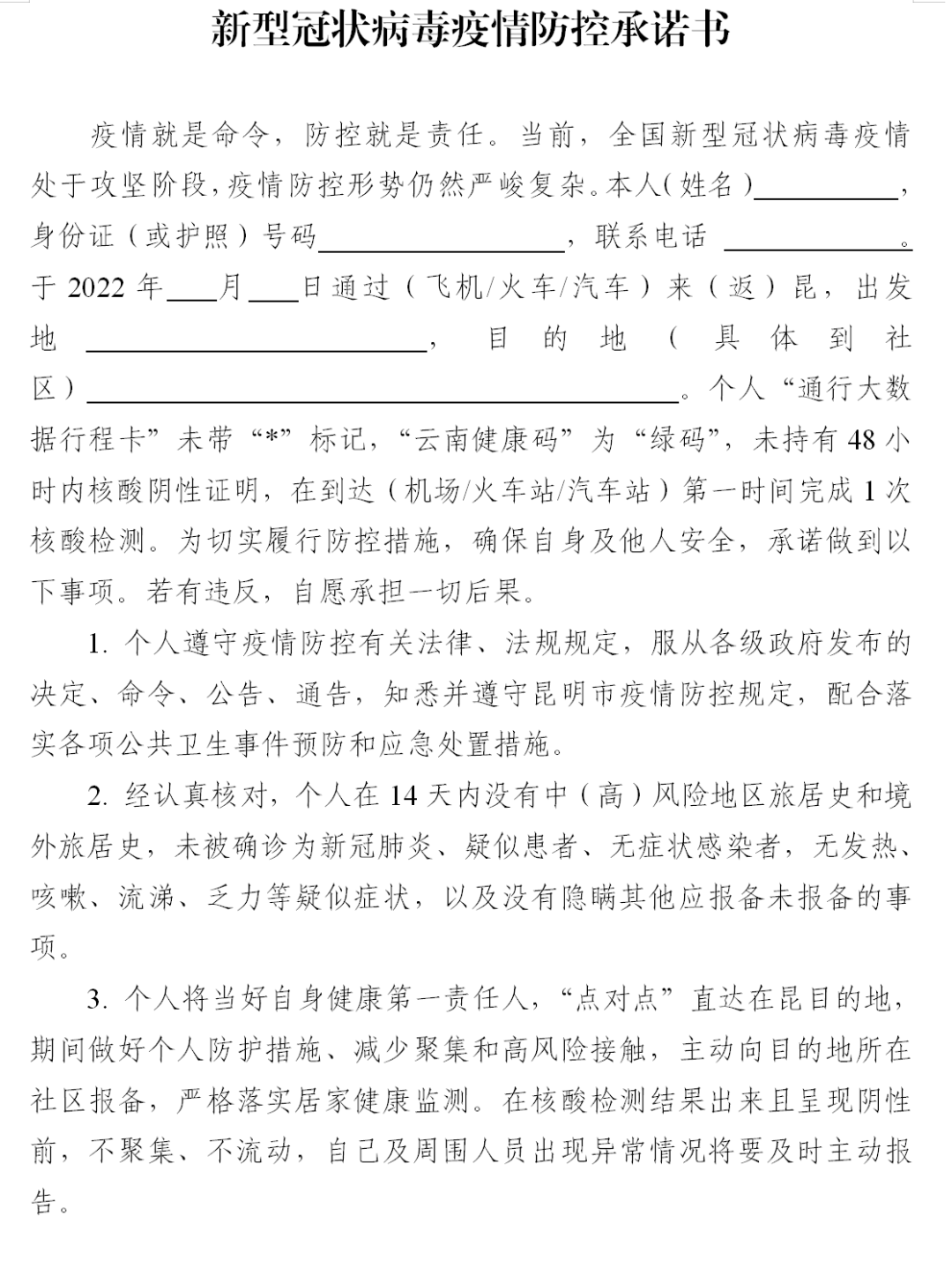
国内所有飞往昆明的航班,旅客需在始发地机场出示48小时内核酸阴性证明方可登机,登机前需提前注册申领云南健康码。
上海、吉林飞往昆明的航班
航班落地后所有旅客在飞机下立即由专用车辆闭环转运至隔离留观酒店进行隔离。
两省9市飞往昆明的航班
即浙江省杭州、宁波、嘉兴、衢州。江苏省南京、苏州、无锡、连云港、常州9个城市飞往昆明的旅客,昆明机场将开展逐一登记旅客信息、签署防疫承诺书、现场核酸采样、查验云南健康码(场所码)及体温检测等,完成以上措施后,符合条件的旅客自行离开并主动向社区报备,特殊情况的旅客由昆明市进行研判。
除上海、吉林和两省9市外飞往昆明的航班
“通信大数据行程卡”带*号,有上海市、吉林省等重点涉疫地区旅居史及中高风险地区旅居史的,昆明机场将逐一登记旅客信息、签署防疫承诺书、现场核酸采样及体温检测后,由昆明市转运至留观酒店进行隔离。
“通信大数据行程卡”带*号,无上海市、吉林省等重点涉疫地区旅居史及中高风险地区旅居史的,昆明机场将逐一登记旅客信息、签署防疫承诺书、现场核酸采样、查验云南健康码(场所码)及体温检测后,一律实施7天居家隔离观察,无居家隔离条件的由昆明市集中隔离7天。
“通信大数据行程卡”不带*号,有浙江省、 江苏省旅居史的,昆明机场将开展逐一登记旅客信息、签署防疫承诺书、现场核酸采样、查验云南健康码(场所码)及体温检测等,完成以上措施后,符合条件的旅客自行离开并主动向社区报备,特殊情况的旅客由昆明市进行研判。
“通信大数据行程卡”不带*号,无重点涉疫地区旅居史及中高风险地区旅居史的,查验云南健康码(场所码)和体温检测后自行离开,同时主动向社区报备并在24小时内完成一次核酸检测。
以上措施将根据疫情形势动态调整,如有变化,后续将及时向广大旅客公布。
温馨提示:请出行旅客提前咨询所乘航班的航空公司,及时了解目的地城市最新防疫政策。请做好个人防护,配合各地区防疫工作,感谢您的理解与支持。(综合自昆明长水国际机场)
长按图片即可申领云南健康码

