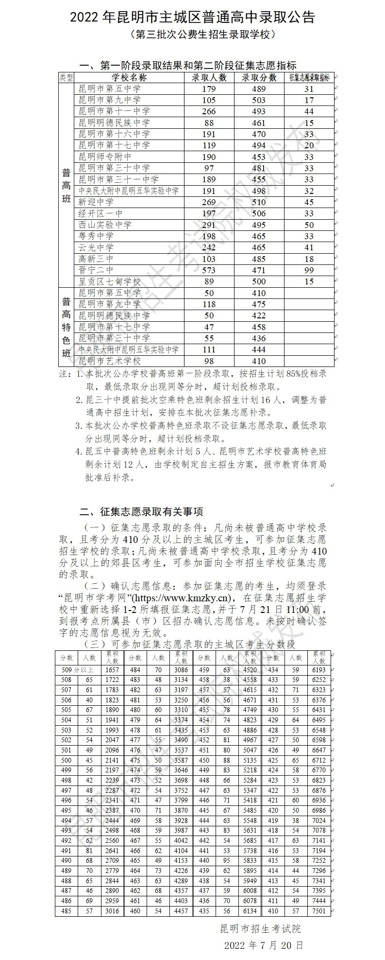
昆明信息港讯 记者上官艳君 7月20日,昆明市招生考试院发布2022年昆明市主城区普通高中录取公告(第三批次招生录取学校)。
具体如下:
昆明信息港 2022-07-20 15:15:35
昆明信息港 2022-07-20 15:05:25
昆明信息港 2022-07-20 14:53:38
昆明信息港 2022-07-20 14:44:05
昆明信息港 2022-07-19 22:43:17
所有频道