
表彰活动现场。本组图片由云南日报周灿、雷桐苏/摄
昆明信息港讯 记者孙红亮 9月23日,以“庆丰收·奖名品”为主题的2022年云南省“10大名品”和绿色食品“10强企业”“20佳创新企业”表彰会议在云南海埂会堂召开。云南芸岭鲜生农业发展有限公司等80家企业被授予2022年“10大名品”和绿色食品“10强企业”“20佳创新企业”称号。省委、省人大常委会、省政府、省政协主要领导,省委、省政府有关领导出席表彰会并为获奖主体颁奖。


作为推进高原特色现代农业发展的重要抓手,“10大名品”评选表彰活动已连续举办了5年。2022年申报评选工作按照主体自愿申报、县区审核和公示、州市推荐、初审和州(市)公示、复审和全省公示、表彰决定6个环节进行,共432个企业申报参评,数量较2021年增长10.8%,咖啡首次纳入评选范围。经对各主体质量、市场、效益等情况进行综合评估公示后,形成最终表彰名单,其中,云南省“10大名品”第一、第二名、第三名和第四至十名企业,将分别获得200万元、160万元、130万元及100万元资金奖励;云南省绿色食品“10强企业”获得200万元资金奖励,“20佳创新企业”获得100万元资金奖励。


通过评选表彰,名品名企得到了政府强有力的公信背书,产品品牌、企业品牌的知名度和传播力有效提升,特色优质农产品在市场的品牌价值和溢价能力切实增加,绿色云品的市场占有率、影响力、竞争力持续增强。


全省绿色食品有效获证产品数由2017年全国第11位升至第7位,有机农产品有效认证数由全国第8位升至第2位。绿色云品销往全国150多个大中城市、110多个国家和地区,出口额连续多年位居西部省区第一。建成世界最大鲜切花产区,咖啡产量占全国98%以上,茶叶、天然橡胶、核桃、澳洲坚果、中药材种植面积和产量保持全国第1。“饮云茶、赏云花、品云果、喝云咖”成为新生代人群消费清单,“无云药、难成方”成为业界共识,持续满足消费升级的需求,越来越多的“云字号”产品走出大山、走向世界。


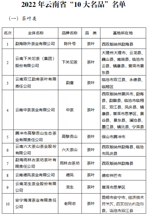
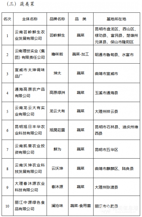
2022年云南省“10大名品”和绿色食品“10强企业”“20佳创新企业”名单如下:






