首页 昆明 正文
最新!昆明市呈贡区免费核酸检测采样点有调整
呈贡发布    09-24 18:39:03

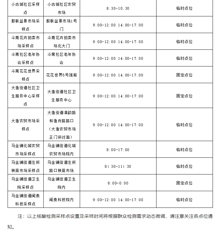
据“呈贡发布”微信公众号消息,为方便广大群众就近进行核酸检测,现将调整后的呈贡区免费核酸检测采样点设置情况进行公布。参加核酸检测采样时,请科学佩戴口罩,不扎堆、不聚集,服从现场工作人员指挥,自觉保持“一米线”距离,依次排队进行采样。

1.png

2.png

3.png

来源:昆明市呈贡区应对新型冠状病毒感染肺炎疫情工作领导小组指挥部、呈贡发布


编辑:周智宇    责任编辑:徐婷
相关推荐