昆明信息港讯 实习记者刘欣彤 近日,记者从中国南方电网官网了解到,南方电网各公司将于2022年10月10日开始进行2023年校招,计划招聘约1000人。
具体招聘信息如下:
云南电网有限责任公司
云南电网有限责任公司招聘电气业务岗位、发电业务岗位、输电业务岗位、信息通信业务岗位、规划基建业务岗位、供应链业务岗位等,计划招聘约1000人,详细岗位信息请登录南方电网公司员工招聘系统(http://zhaopin.csg.cn)或“南网微招聘”APP查看,简历投递时间为2022年10月10日至11月3日。
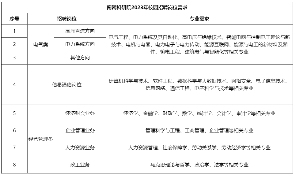
南方电网科学研究院有限责任公司
南方电网科学研究院有限责任公司招聘面向国内外各大院校2023届硕士及以上学历应届毕业生,主要招聘电气类、信息通信类、经营管理类3个岗位,详细岗位信息见下图。

第一批简历投递时间为即日起至10月30日19:00;后续持续接收简历至2022年11月4日24:00止。
本次投递简历方式有两种,可参加线下宣讲会现场简历投递或选择通过电子邮件投递,将简历发送至我司招聘指定邮箱【sepri@csg.cn】
中国南方电网有限责任公司超高压输电公司
中国南方电网有限责任公司超高压输电公司2023年度招聘单位为广州局及海口分局、贵阳局、昆明局、南宁局、柳州局、梧州局、百色局、天生桥局、曲靖局、大理局、电力科学技术研究院(检修试验中心)、南宁监控中心、通信公司。招聘岗位及专业如下图:

本次报名时间为2022年10月10日至11月3日,需登录中国南方电网员工招聘系统
(https://zhaopin.csg.cn)进行简历投递。
中国南方电网电力调度控制中心
中国南方电网电力调度控制中心本次招聘面向国内外各大院校2023年毕业全日制硕士、博士研究生,以及符合暂缓就业政策的(暂缓就业期间在国内无社保缴费记录)全日制硕士、博士研究生。详细岗位信息见下图所示:
有意向的同学可在10月31日前通过南方电网公司员工招聘平台填报简历和志愿、上传有关材料。
海外高校符合应聘条件的学生于10月20日前,按照《南网总调2023年校园招聘电子简历投递要求》填写简历及《南网总调2023年校园招聘信息汇总表》,并发送至邮箱:nwzdzhaopin@163.com,并同时在南方电网公司员工招聘平台填报简历和志愿、上传有关材料。