首页
云南
正文
云南第四批省级服务型制造示范名单公布
云南省工业和信息化厅官网、昆滇经济 10-17 23:54:22
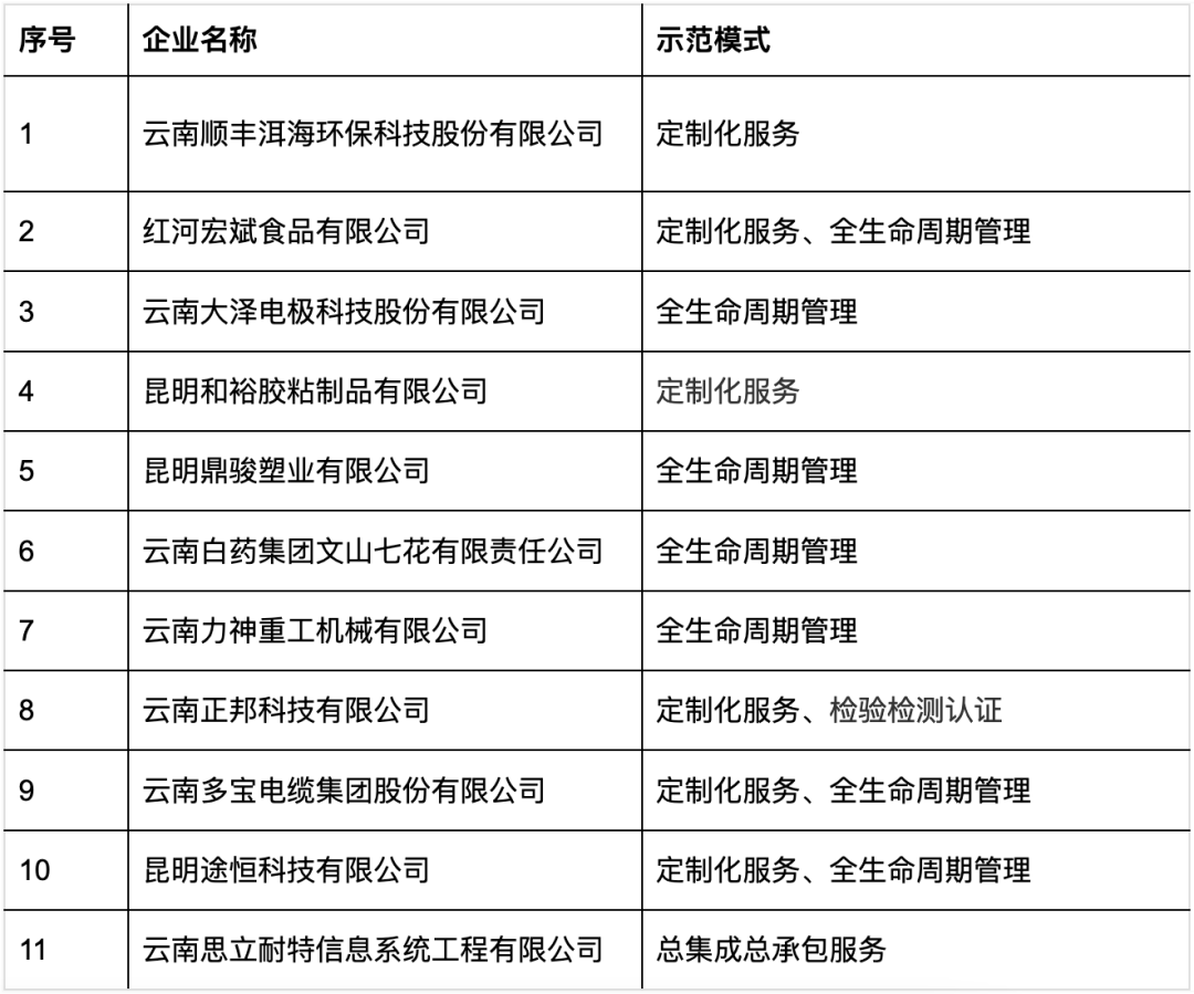
近日,省工业和信息化厅发布了第四批省级服务型制造示范企业(项目、平台)名单,全省21家企业入选。
第四批省级服务型制造示范企业(项目、平台)名单
企业类
项目类
平台类
编辑:周智宇 责任编辑:徐婷
相关推荐
取消
所有频道
点击进入频道
返回
要闻
昆明
云南
原创
国内
国际
社会
专题
视频
时评
县区
经济
文化
科技
生活
旅游
资讯
教育
视觉精选
媒体看昆明
南亚东南亚
云南城市网盟联播